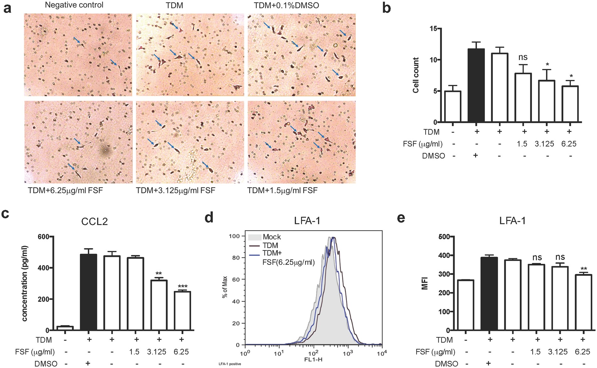
Figure 4

FSF suppressed the migration of MH-S cells to MLE-12 cells in vitro. (a) transwell assay for MH-S cells plated on the upper cell culture inserts, with culture medium from unstimualted-MLE-12 cells, stimulated-MLE-12 cells with or without treatment of FSF in the lower chambers. Cells on the lower surface of the transwell membrane were stained with crystal violet solution and (b) quantified under microscope (n = 4 per group). Arrow heads indicate migrated cells on the lower membrane of transwell inserts. (c) Secretion of CCL2 in the culture supernatants from TDM stimulated MLE-12 cells with or without treatment of FSF for 48 h was determined. (d) TDM activated MH-S cells were cultured with or without FSF treatment for 20 h. Surface staining of LFA-1 were then performed. Representative histograms of cell surface staining of LFA-1 are shown from triplicate independent experiments showing essentially similar results. Grey area represents un-stimulated cell staining; blue line represents FSF (6.25 μg/ml) treated cells with TDM stimulation; Black line represents TDM stimulation control. (e) Quantitative results of surface LFA-1 expression on MH-S cells are presented as MFI (mean fluorescence intensity). Results are shown as arithmetic mean plus SD of triplicate independent experiments. ns, P > 0.05; *P < 0.05; **P < 0.01 and ***P < 0.001 vs. TDM stimulation group.