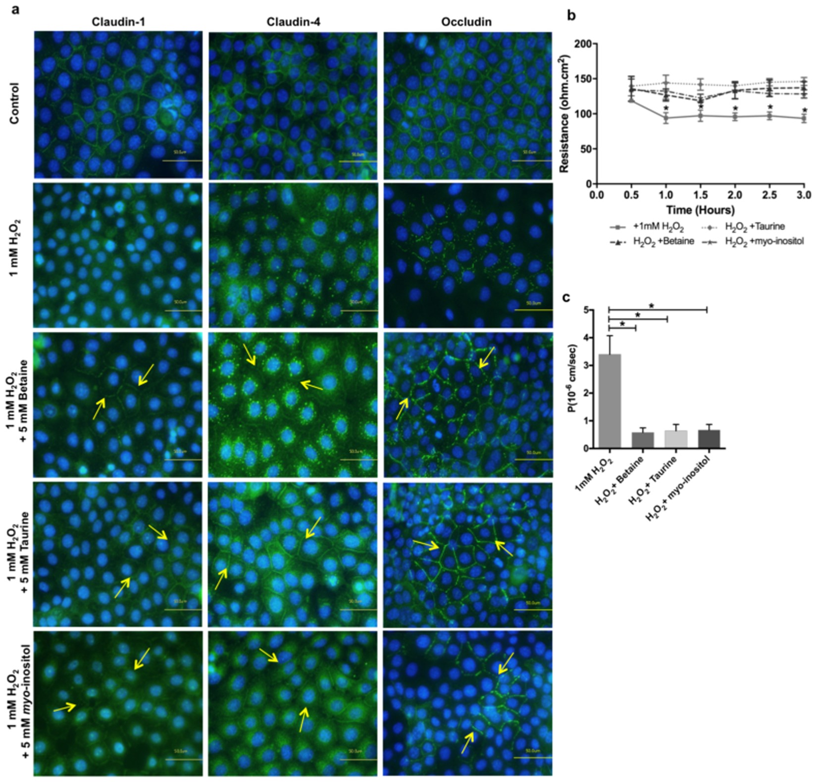
Figure 6

Effect of organic osmolytes on tight junction function and structure in H2O2-treated REKs. (a) Immunostaining of claudin-1, claudin-4, and occludin in organic osmolytes supplemented REKs at 1 hour post exposure to H2O2. Bar = 50μm. (b) TEER measurements of cells exposed to H2O2 and supplemented with organic osmolytes (n = 3; mean ± SEM *p < 0.05 compared to H2O2-exposed sample, non-supplemented with organic osmolytes). (c) Permeability of 4 kDa FITC-dextran (FD4) 1 hour following H2O2 exposure (n = 3; mean ± SEM; *p < 0.01 compared to H2O2-exposed sample, non-supplemented with organic osmolytes).