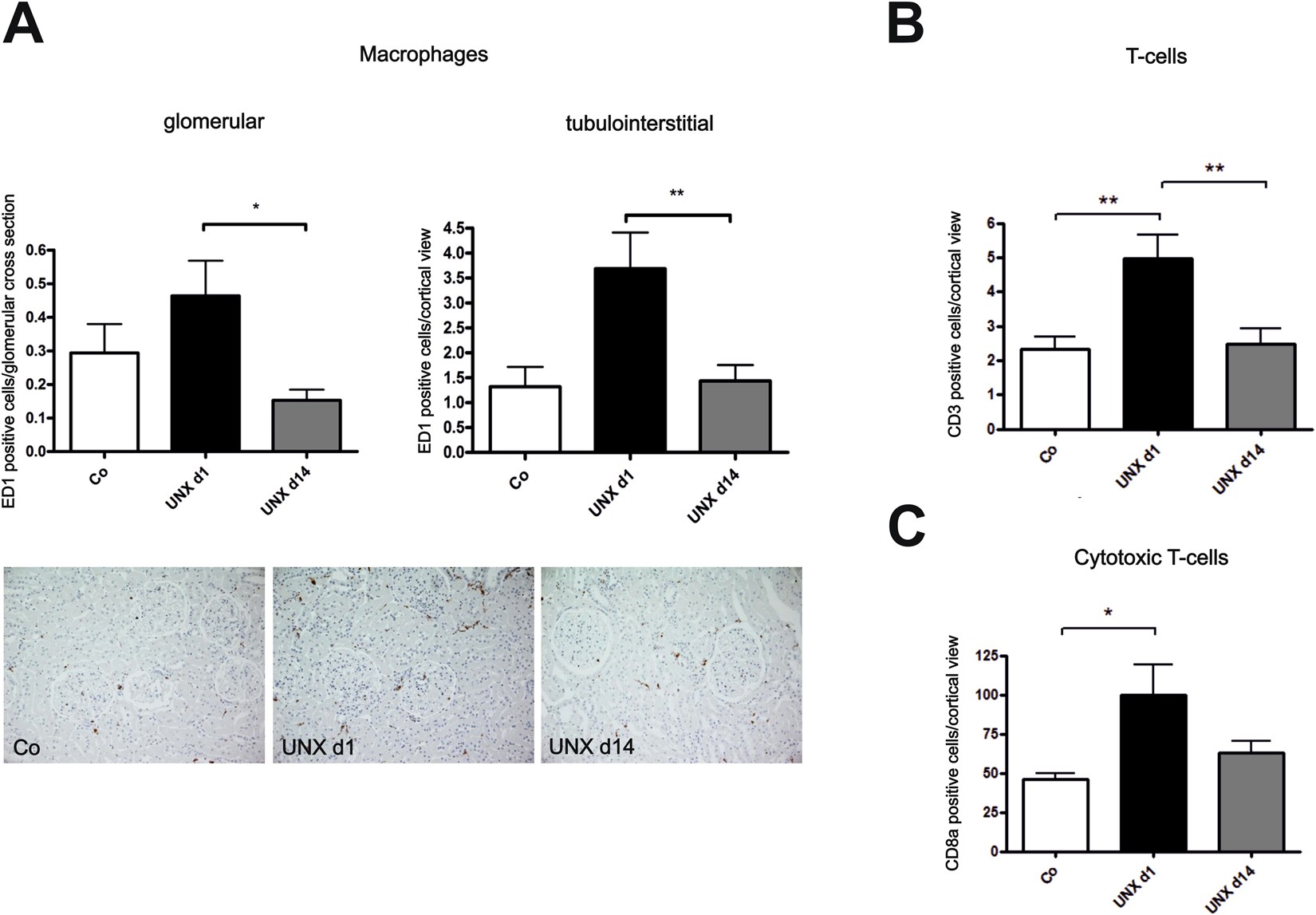
Figure 7

Renal immune cell infiltration at 52 weeks of age. (A) Quantification of glomerular and interstitial macrophage infiltration with exemplary photomicrographs of renal tissue stained for ED-1. (B) Quantification of tubulointerstitial T-cell infiltration. (C) Quantification of tubulointerstitial cytotoxic T-cell infiltration. UNX d1, uninephrectomy at day 1 of life. UNX d14, uninephrectomy at day 14 of life. Co, control group with two kidneys. n = 8 for UNX d1, n = 7 for UNX d14, n = 8 for controls. Data are mean ± SEM. * p < 0.05, ** p < 0.01 (one-way ANOVA, followed by Bonferroni post hoc test).