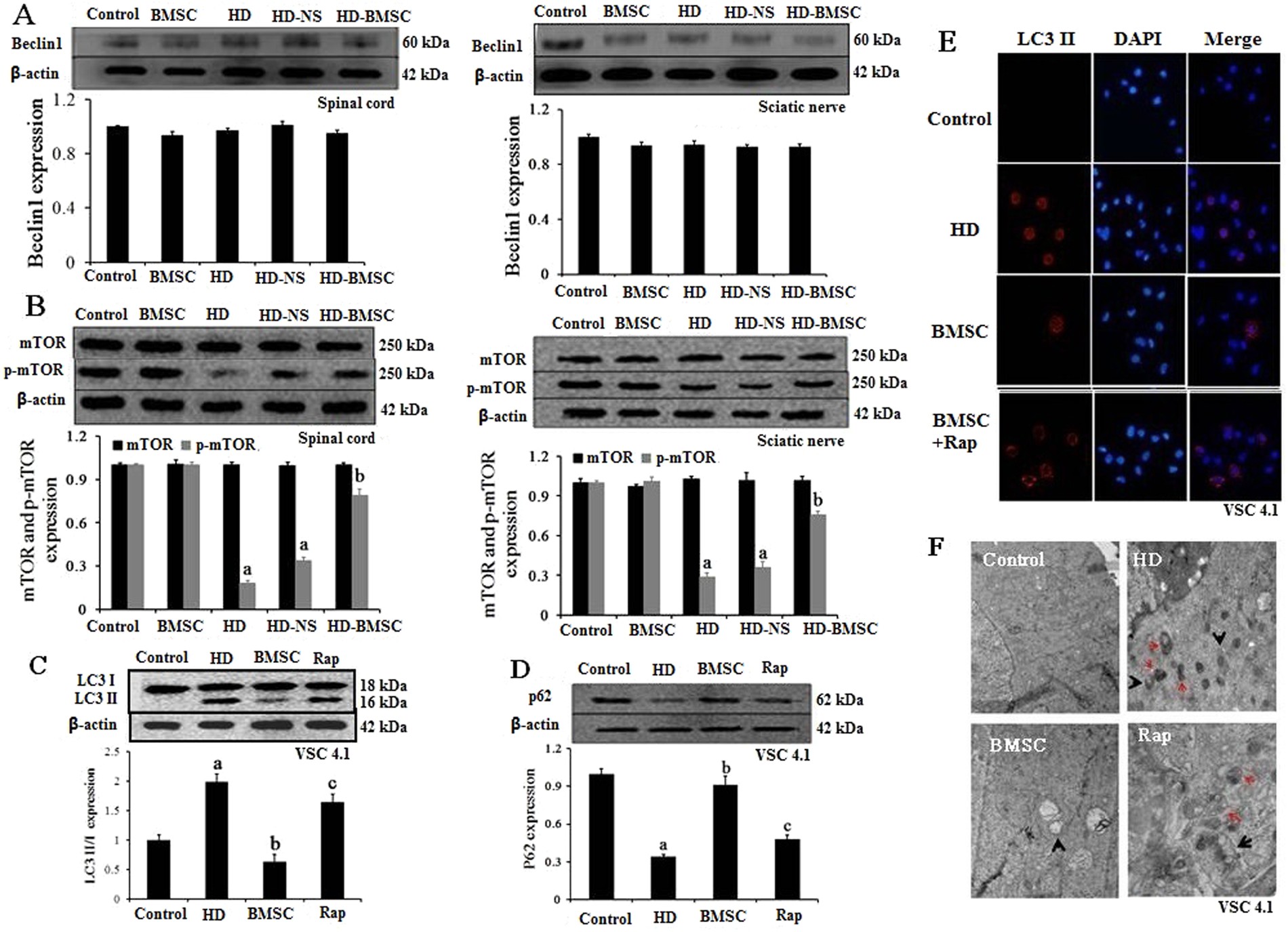
Figure 3

BMSC fails to interfere with the expression of Beclin 1, but stimulates activation of mTOR pathway. (A) The protein levels of Beclin 1 were determined in the spinal cord and sciatic nerve of rats by western blot and the density of blots were quantified (the full-length gels were shown in Supplementary Figure S4A,B). (B) The protein levels of mTOR and p-mTOR was determined in the spinal cord and sciatic nerve of rats by western blot and the density of blots were quantified (the full-length gels were shown in Supplementary Figure S4C,D). Quantified data are shown as mean ± SD. ap < 0.05, compared with control group; bp < 0.05, compared with HD group. (C) The inhibitors of mTOR (Rapamycin, Rap) attenuate the inhibitory effects of BMSC against HD-induced elevation of LC3II. VSC4.1 cells were treated with HD (25 mM) or saline for 24 h and then were treated with BMSC-CM (15%, v/v) in the presence or absence of Rap for additional 24 h. The levels of LC3 were determined by western blot and the density of blots was quantified (the full-length gels were shown in Supplementary Figure S4E). (D) Rap attenuates the inhibitory effects of BMSC against HD-induced degradation of p62 in VSC4.1 cells (the full-length gels were shown in Supplementary Figure S4F). (E) LC3II was staining in different groups and the representative images were shown. (F) TEM was performed in different groups and the representative images were shown. Data represent mean ± SD. ap < 0.05, compared with control group; bp < 0.05, compared with HD group; cp < 0.05, compared with BMSC-CM group.