Figure 1

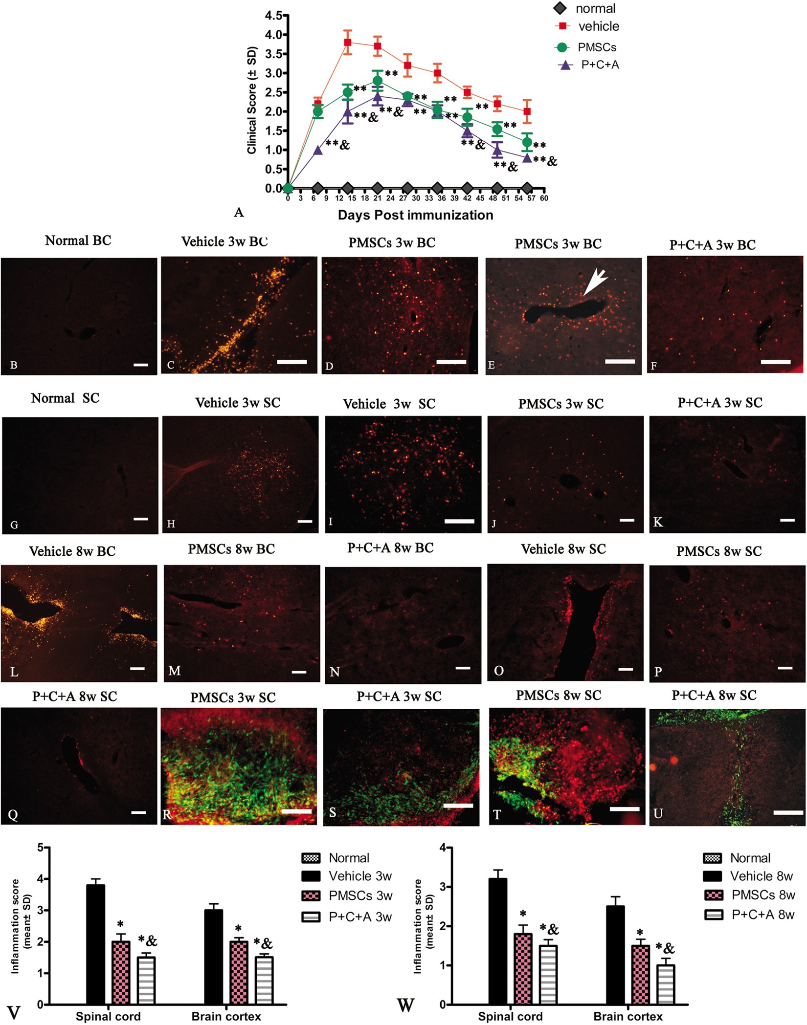
Intravenous C16 and Ang-1 enhanced the efficacy of PMSC therapy for reducing inflammatory cell infiltration and disease progression in the rat EAE model. (A) Clinical scoring of the severity of EAE symptoms post-injection (pi). nā=ā10, **Pā<ā0.01 vs. vehicle (PMSCs vs. vehicle: 1 week pi, ESā=ā1.18, Pā=ā0.28; 2 weeks pi, ESā=ā8.98, Pā<ā0.0001; 3 weeks pi, ESā=ā6.72, Pā=ā0.0003; 4 weeks pi, ESā=ā8.03, Pā=ā0.00023; 5 weeks pi, ESā=ā9.27, Pā<ā0.0001; 6 weeks pi, ESā=ā8.87, Pā=ā0.000332; 7 weeks pi, ESā=ā9.9, Pā=ā0.0002; 8 weeks pi, ESā=ā5.12, Pā=ā0.00097. Pā+āCā+āA vs. vehicle: 1 week pi, ESā=ā24.75, Pā<ā0.0001; 2 weeks pi, ESā=ā9.067, Pā<ā0.0001; 3 weeks pi, ESā=ā10.84, Pā<ā0.0001; 4 weeks pi, ESā=ā18.11, Pā=ā0.00015; 5 weeks pi, ESā=ā11.93, Pā<ā0.0001; 6 weeks pi, ESā=ā18.7, Pā<ā0.0001; 7 weeks pi, ESā=ā15.61, Pā<ā0.0001; 8 weeks pi, ESā=ā10.66, Pā=ā0.000262), &Pā<ā0.05 vs. PMSCs (1 week pi, ESā=ā24.75, Pā<ā0.0001; 2 weeks pi, ESā=ā3.2, Pā=ā0.013; 3 weeks pi, ESā=ā3.36, Pā=ā0.014; 4 weeks pi, ESā=ā2.45, Pā=ā0.15; 5 weeks pi, ESā=ā0.39, Pā=ā0.42; 6 weeks pi, ESā=ā4.65, Pā=ā0.0099; 7 weeks pi, ESā=ā7.39, Pā=ā0.0001; 8 weeks pi, ESā=ā5.61, Pā=ā0.0061). (BāQ) Representative immunofluorescence staining images showing infiltration of macrophages (CD68+) into the brain cortex and spinal cord of rats at 3 and 8 weeks pi. SC denotes transverse sections through the anterior horn of the lumbar spine, and BC denotes coronal sections of the motor cortex. Scale barā=ā100 μm. (V,W) Scoring of the severity of inflammatory cell infiltration at 3 (V) and 8 weeks (W) pi. nā=ā5, *Pā<ā0.05 vs. vehicle (PMSCs vs. vehicle at 3 weeks pi: ESā=ā17.87, Pā<ā0.0001 in SC; ESā=ā17.15, Pā<ā0.0001 in BC. Pā+āCā+āA vs. vehicle at 3 weeks pi: Eā=ā36.46, Pā<ā0.0001 in SC; ESā=ā28.15, Pā<ā0.0001 in BC. PMSCs vs. vehicle at 8 weeks pi: ESā=ā14.31, Pā<ā0.0001 in SC; ESā=ā10.72, Pā<ā0.0001 in BC. Pā+āCā+āA vs. vehicle at 8 weeks pi: ESā=ā21.84, Pā<ā0.0001 in SC; ESā=ā15.88, Pā<ā0.0001 in BC), &Pā<ā0.05 vs. PMSCs (3 weeks pi in SC, ESā=ā5.82, Pā=ā0.0028; 3 weeks pi in BC, ESā=ā17.98, Pā<ā0.0001; 8 weeks pi in SC, ESā=ā4.34, Pā=ā0.017; 8 weeks pi in BC, ESā=ā8.87, Pā=ā0.00058).