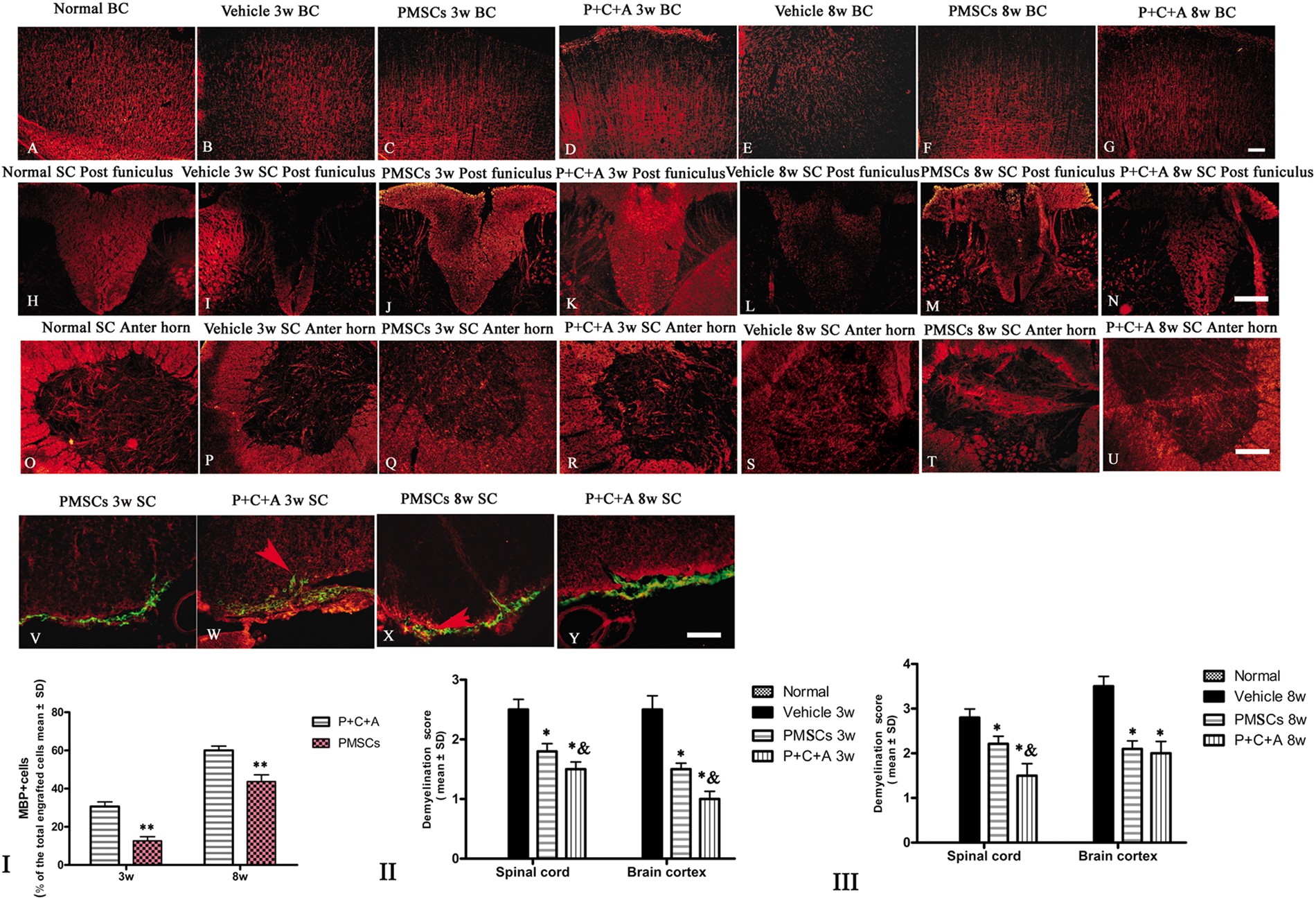
Figure 6

Intravenous C16 and Ang-1 enhanced the efficacy of PMSC therapy for inhibiting demyelination in the EAE rat model. (AāU) Immunofluorescence staining of brain cortex and spinal cord specimens for MBP (red) at 3 and 8 weeks pi. SC denotes transverse sections through the anterior horn of the lumbar spine, and BC denotes coronal sections of the motor cortex. (VāY) Immunofluorescence staining of PMSC grafts (green) for MBP (red) at 3 and 8 weeks pi. Arrows indicate PMSC homing to the parenchyma. Scale barā=ā100 μm. (I) Percentage of MBP+ cells in all engrafted PMSCs at 3 and 8 weeks pi. nā=ā5, **Pā<ā0.01 vs. Pā+āCā+āA (at 3 weeks pi, ESā=ā1.69, Pā<ā0.0001; at 8 weeks pi, ESā=ā0.92, Pā<ā0.0001). (II,III) Demyelination scores in BC and SC at 3 (II) and 8 (III) weeks pi. nā=ā5, *Pā<ā0.01 vs. vehicle, &Pā<ā0.05 vs. PMSCs. (II) In SC, PMSCs vs. vehicle: ESā=ā15.41, Pā<ā0.0001; Pā+āCā+āA vs. vehicle: Eā=ā22.93, Pā<ā0.0001; Pā+āCā+āA vs. PMSCs: ESā=ā9.86, Pā=ā0.0025. In BC, PMSCs vs. vehicle: ESā=ā15.96, Pā<ā0.0001; Pā+āCā+āA vs. vehicle: ESā=ā21.51, Pā<ā0.0001; Pā+āCā+āA vs. PMSCs: ESā=ā17.23, Pā=ā0.0001. (III) In SC, PMSCs vs. vehicle: ESā=ā9.28, Pā=ā0.0004; Pā+āCā+āA vs. vehicle: ESā=ā11.99, Pā<ā0.0001; Pā+āCā+āA vs. PMSCs: ESā=ā7.05, Pā=ā0.005. In BC, PMSCs vs. vehicle: ESā=ā17.39, Pā<ā0.0001; Pā+āCā+āA vs. vehicle: ESā=ā12.48, Pā<ā0.0001; Pā+āCā+āA vs. PMSCs: ESā=ā0.95, Pā=ā0.26.