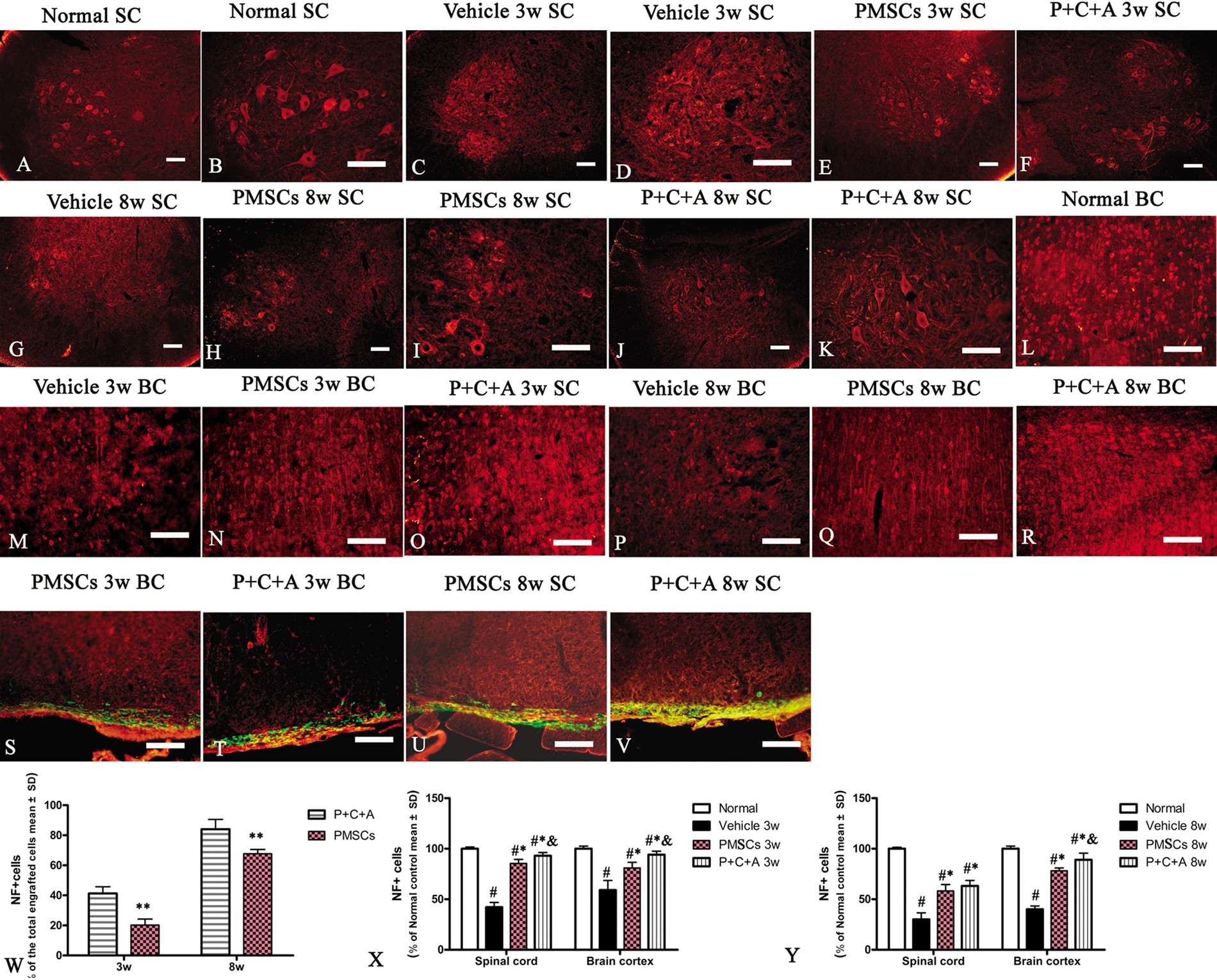
Figure 8

Intravenous C16 and Ang-1 enhanced the efficacy of PMSC therapy for preventing axonal loss in the EAE rat model. (AāR) Immunofluorescence staining of brain cortex and spinal cord specimens for NF-200 (red) at 3 and 8 weeks pi. SC denotes transverse sections through the anterior horn of the lumbar spine, and BC denotes coronal sections of the motor cortex. (SāV) Immunofluorescence staining of PMSC grafts (green) for NF-200 (red) at 3 and 8 weeks pi. Scale bars, 100 μm. (W) Percentage of NF-200+ cells in all engrafted PMSCs at 3 and 8 weeks pi. nā=ā6, **Pā<ā0.01 vs. PMSCs (at 3 weeks pi: ESā=ā0.59, Pā<ā0.0001; at 8 weeks pi: ESā=ā0.32, Pā=ā0.000443). (X,Y) Relative NF-200+ cell counts in BC and SC at 3 (X) and 8 (Y) weeks pi. nā=ā6, #Pā<ā0.05 vs. normal, *Pā<ā0.05 vs. vehicle, &Pā<ā0.05 vs. PMSCs. (X) In SC, PMSCs vs. vehicle: ESā=ā1.15, Pā<ā0.0001; Pā+āCā+āA vs. vehicle: ESā=ā1.64, Pā<ā0.0001; Pā+āCā+āA vs. PMSCs: ESā=ā0.3, Pā=ā0.005. In BC, PMSCs vs. vehicle: ESā=ā0.18, Pā=ā0.001; Pā+āCā+āA vs. vehicle: ESā=ā0.34, Pā=ā0.0003; Pā+āCā+āA vs. PMSCs: ESā=ā0.18, Pā=ā0.001. (Y) In SC, PMSCs vs. vehicle: ESā=ā0.34, Pā<ā0.0001; Pā+āCā+āA vs. vehicle: ESā=ā0.47, Pā<ā0.0001; Pā+āCā+āA vs. PMSCs: ESā=ā0.07, Pā=ā0.11. In BC, PMSCs vs. vehicle: ESā=ā2.14, Pā<ā0.0001; Pā+āCā+āA vs. vehicle: ESā=ā0.93, Pā<ā0.0001; Pā+āCā+āA vs. PMSCs: ESā=ā0.22, Pā=ā0.005.