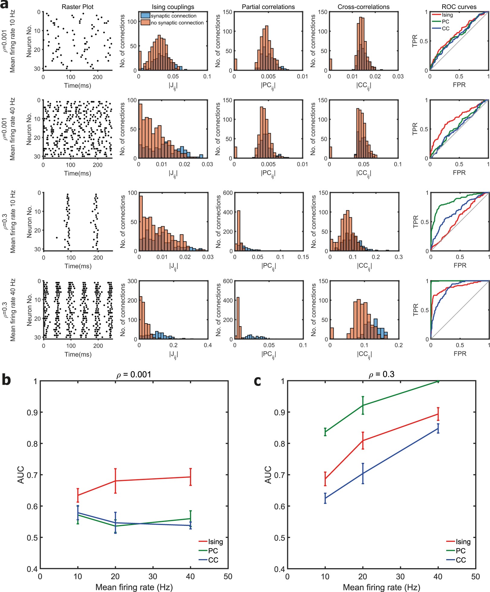
Figure 2

Effect of mean network firing rate. (a) The first and second rows correspond to firing rates of 10 Hz and 40 Hz respectively for a fixed correlation level (ρ) of 0.001. The third and fourth rows correspond to firing rates of 10 Hz and 40 Hz respectively for a fixed correlation level of 0.3. Raster plot of the spiking activity from a simulated neuronal network is shown in the first column. Histogram of the Ising couplings, partial correlations and cross-correlations for the pairs of neurons that are synaptically connected and not connected are shown respectively in the second, third and fourth columns. The corresponding ROC curves of the three functional connectivity metrics are shown in the last column. (b) and (c) Plot of the AUC values for different firing rates in scale-free networks of 30 neurons for fixed mean network correlation levels of 0.001 and 0.3 respectively. Mean value was calculated from ten simulated networks.