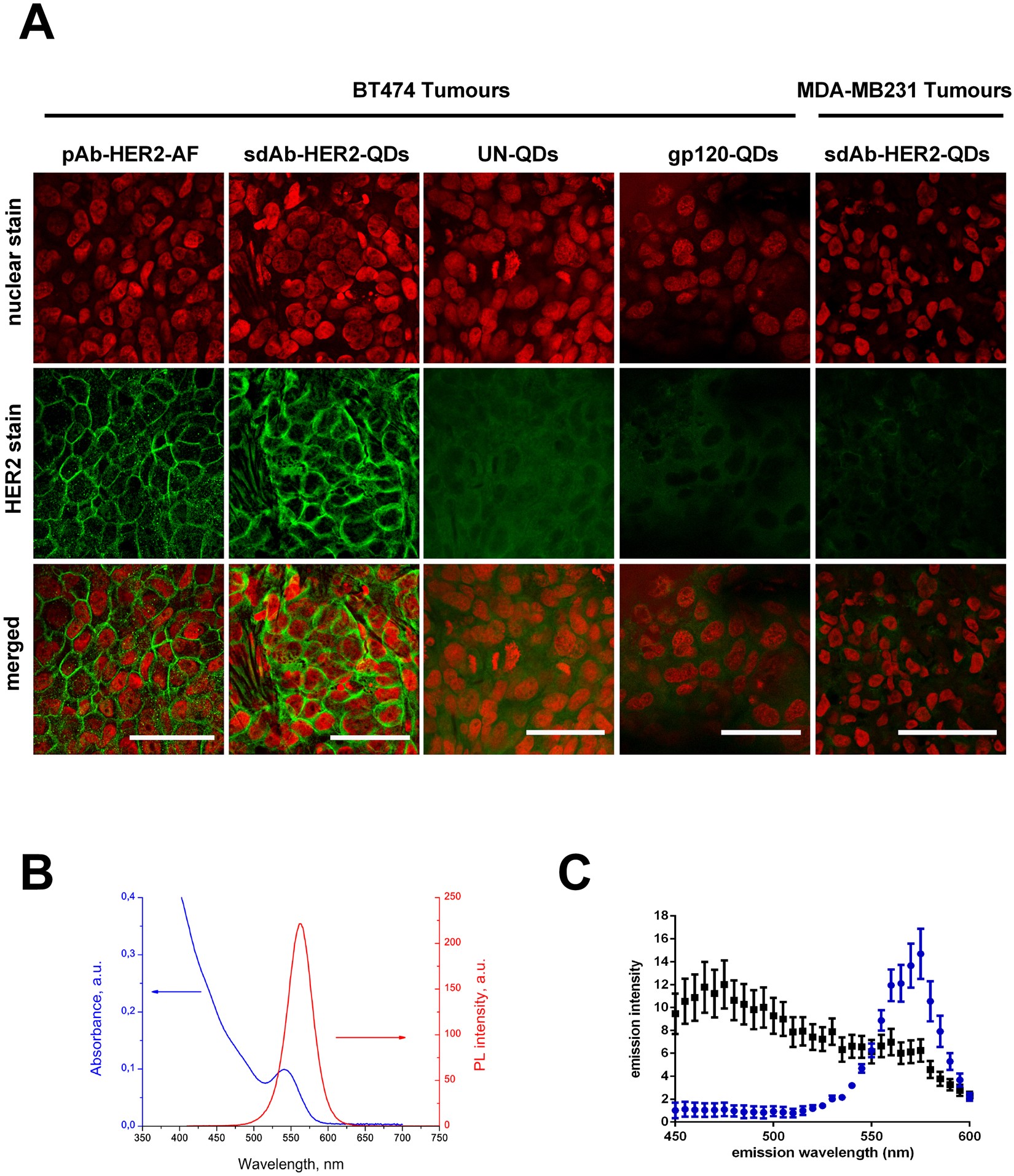
Figure 2

Immunofluorescence detection of HER2 protein in BT474 and MDA-MB-231 breast tumour sections using sdAb-HER2-QDs. (A) Signals produced by the binding of pAb-HER2-AF (green signal, first column), sdAb-HER2-QD (green signal, second column), UN-QD (third column), and gp120-QD (forth column) nanoprobes to tumour cells. Images were analysed by confocal microscopy (Leica SP5) with excitation at 405 nm. Signals derived from HER2-negative MDA-MB-231 tumours are shown (right column). Nuclear staining was performed with DRAQ5 (red signal, upper row) excited at 647 nm. Scale bar, 50 µm. (B) The absorption (blue curve) and emission (red curve) spectra of the QDs. (C) Fluorescence emission spectrum derived from the samples shown in Fig. 2A stained with sdAb-HER2-QDs (blue curve) emitting at 570 nm and with UN-QDs (black curve).