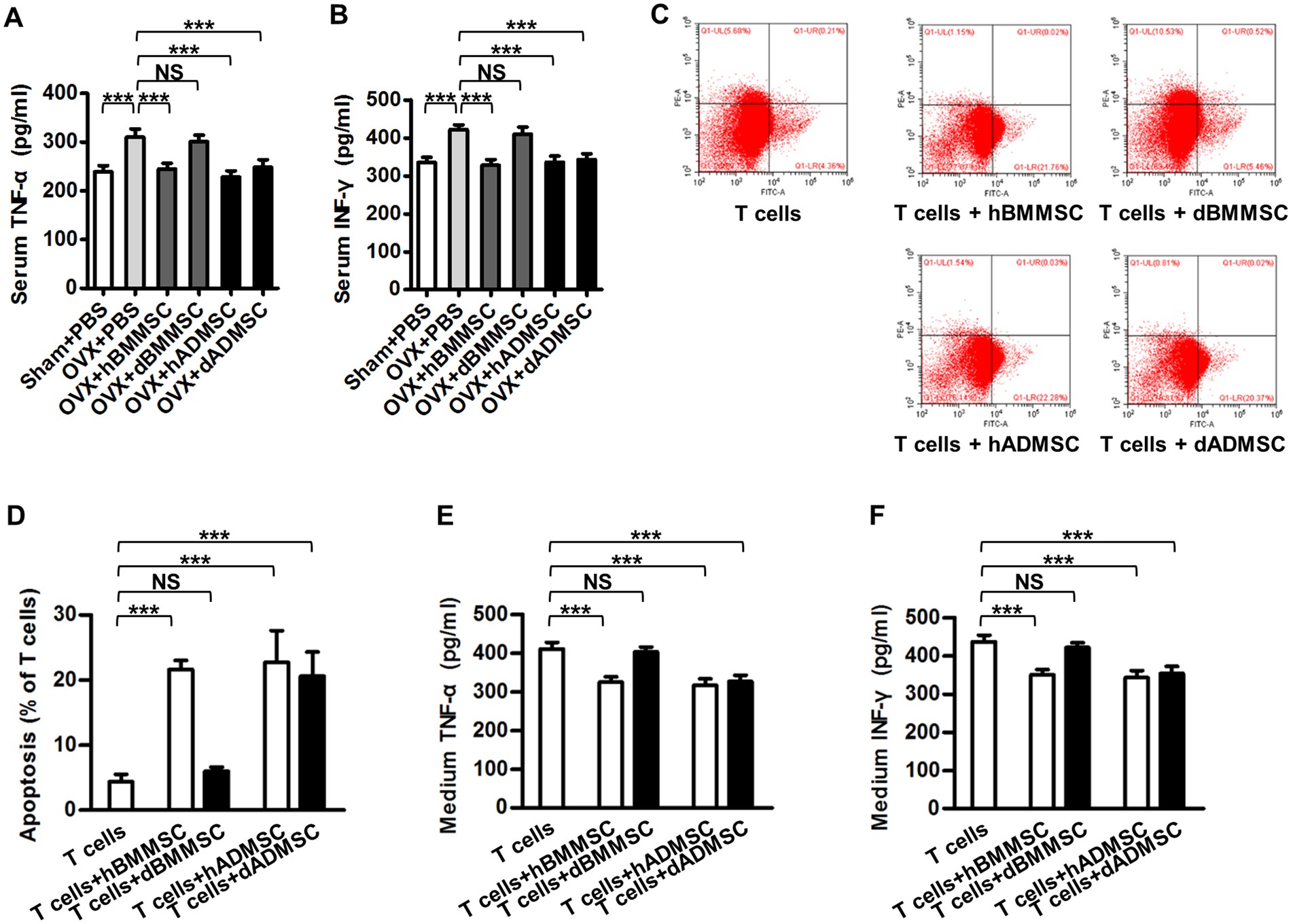
Figure 4

Anti-inflammatory capability of Sham and osteoporotic donor-derived MSCs. (A,B) ELISA analysis of serum levels of inflammation markers TNF-α (A) and IFN-γ (B). (C,D) Representative images (C) and quantitative analysis (D) of T-cell apoptosis induced by MSCs. MSCs were used at the 1st passage, and stimulated T cells were either cultured without MSCs or directly added onto MSCs for 6 h. The apoptotic rate of T cells was calculated by percentages of early apoptotic (FITC+PI-) plus late apoptotic/necrotic (FITC+PI+) cells. (E,F) ELISA analysis of TNF-α (E) and IFN-γ (F) in media from T cells cultured or co-cultured with MSCs. n = 6 per group. Data are shown as mean ± SD. ***P < 0.001. NS, not significant (P > 0.05). Data were analysed using ANOVA followed by Newman-Keuls post-hoc tests.