Figure 5
From: Rac1 in podocytes promotes glomerular repair and limits the formation of sclerosis

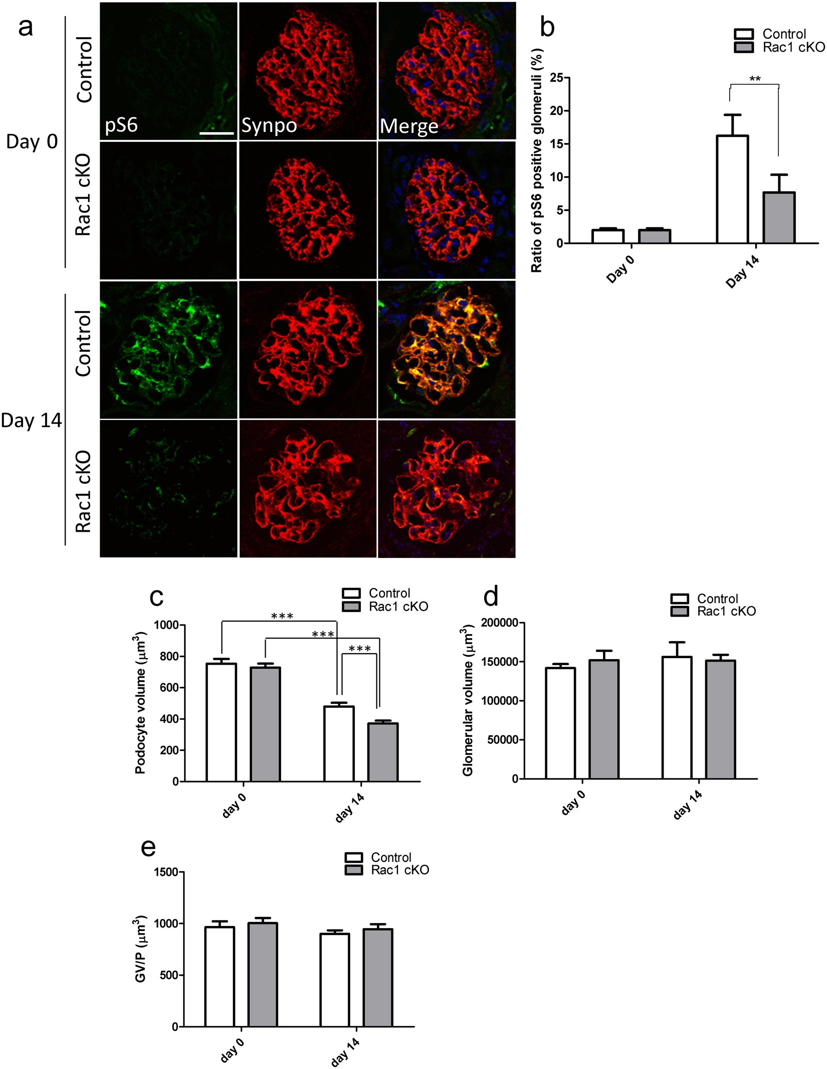
S6 phosphorylation after ADR administration is lower in Rac1 cKO mice than in control mice. (a) pS6 (green), synaptopodin (Synpo; red), and DAPI (blue) staining of kidney sections of mice with ADR induced nephropathy at the indicated time points. On day 14, pS6 was detected readily in control mice, while little pS6 was detected in Rac1 cKO mice. Scale bar, 20 μm. (b) The ratio of pS6 positive glomeruli was lower in Rac1 cKO mice than in control mice on day 14 post-ADR treatment (n = 6 per group, p < 0.01). (c) The individual podocyte volume was reduced in control mice and Rac1 cKO mice on day 14 (n = 3 per group, p < 0.0001 in control and Rac1 cKO). The individual podocyte volume was greater in control mice than in Rac1 cKO mice on day 14 (n = 3 per group, p = 0.0001). (d) Glomerular tuft volume did not significantly differ between control mice and Rac1 cKO mice on day 0 or day 14 (n = 3 per group). (e) Glomerular tuft volume/podocyte (GV/P) did not significantly differ between control mice and Rac1 cKO mice on day 0 or day 14 (n = 3 per group). **p < 0.01, ***p < 0.001.