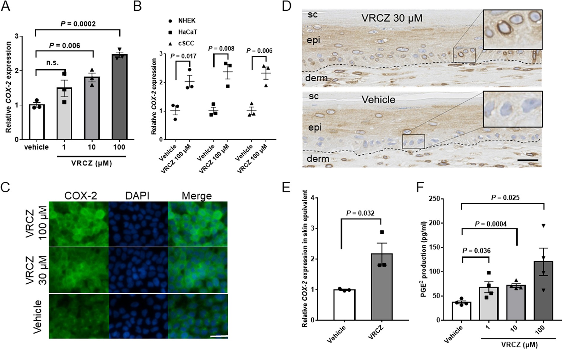
Figure 3

Up-regulation of COX-2 expression and PGE2 production by VRCZ. (A) After 2 hours incubation with VRCZ, COX-2 mRNA expression relative to that of the vehicle-treated cells were examined in HaCaT KCs. Date are normalized to GAPDH and expressed as fold increase from 0.07% DMSO-treated control. Bars indicate mean ± SEM (n = 3). (B) After 2 hours incubation with VRCZ, COX-2 mRNA expressions were examined in NHEKs, HaCaT KCs and cSCC cell lines. Bars indicate mean ± SEM (n = 3). (C) COX-2 staining on HaCaT cells incubated with 30 or 100 μM VRCZ or vehicle (0.07% DMSO) for 6 hours. Cells were fixed and stained with the polyclonal IgG rabbit anti-human COX-2 antibody followed by incubation with FITC-labeled anti-rabbit IgG secondary Ab. Scale bar: 20 µm. (D) LSEs were cultivated with or without VRCZ (30 μM) in the culture medium after airlift and harvested 2 weeks later. The paraffin sections were immunohistochemically stained with COX-2 antibody. Inset: prominent perinuclear staining in the basal and lower spinous layers of VRCZ-treated LSE. sc, stratum corneum; epi, epidermis; derm, dermis. Dotted lines mark the dermoepidermal junction. Scale bar: 50 μm. (E) COX-2 mRNA levels in LSE after VRCZ treatment. Bars indicate mean ± SEM (n = 3). (F) HaCaT cells were treated with 1, 10 or 100 μM VRCZ, or vehicle (0.07% DMSO) for 6 hours. The PGE2 concentration in the supernatants was measured by ELISA. Bars indicate mean ± SEM (n = 4). Student’s t test. Panels C, D are representative images from 3 replicate experiments.