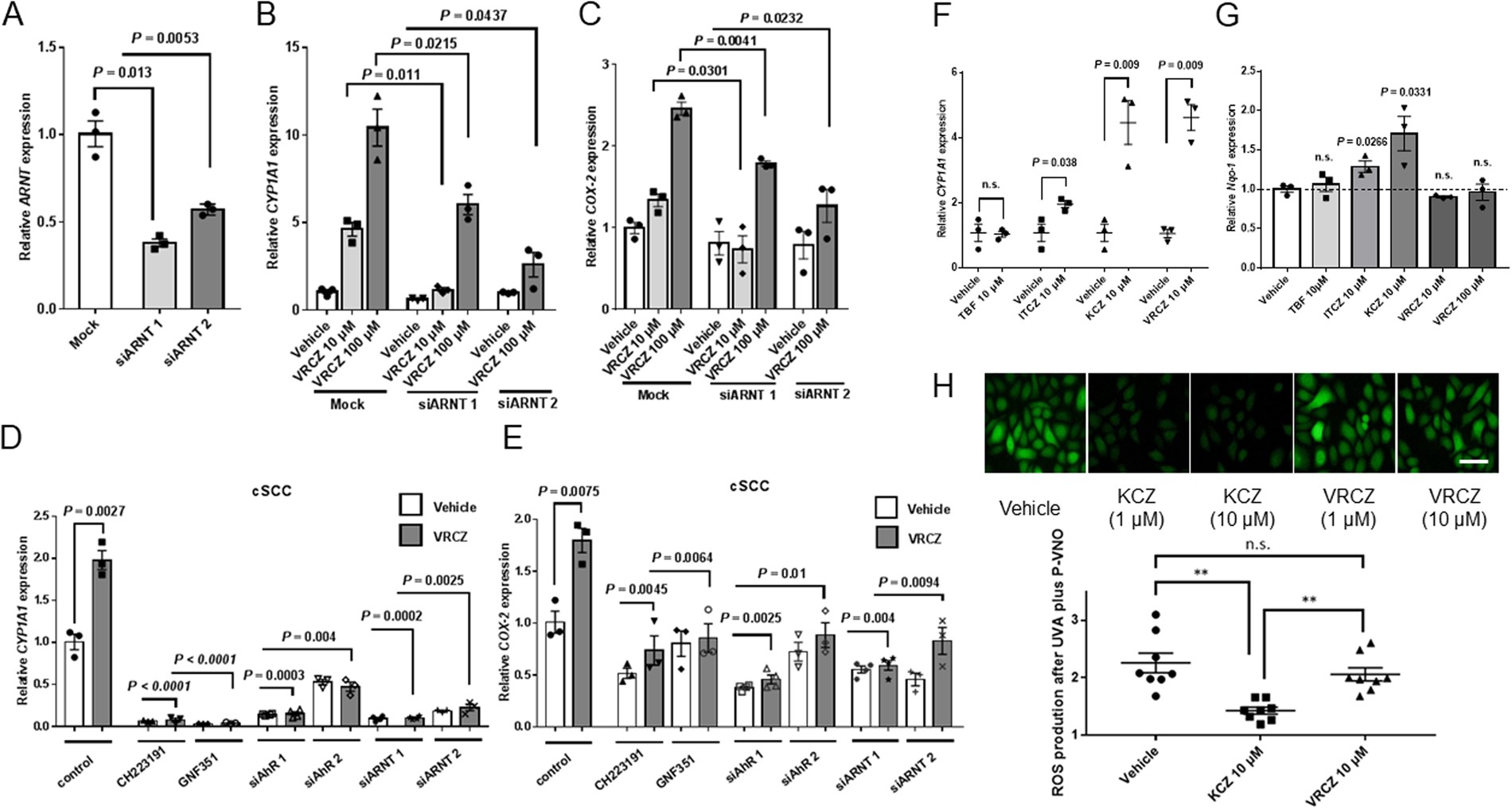
Figure 5

VRCZ upregulates COX-2 expression in an AhR-ARNT dependent and is independent of AhR-Nrf2-Nqo-1 signaling pathway. To elucidate whether the VRCZ-induced expression of COX-2 is classical genomic (ARNT dependent) or non-genomic, we used siARNTs. HaCaT cells transfected with siRNA-control or siRNA-ARNT 1 or 2 (A) were exposed to VRCZ or vehicle (0.07% DMSO) for 2 hours (B,C). The mRNA expressions of ARNT, AhR, CYP1A1 and COX-2 were analyzed by real-time RT-PCR. Bars indicate mean ± SEM (n = 3). Student’s t test. (D,E) To further confirming the results, we also using the human cutaneous SCC cell line HSC for the inhibitory experiments. (F,G) To identify the differences between VRCZ and other anti-fungals, terbinafine hydrochloride (TBF), itraconazole (ITCZ) and ketoconazole (KCZ), HaCaT KCs were exposed to 10 or 100 μM VRCZ or the 10 μM anti-fungal agents (TBF, ITCZ and KCZ) for 2 hours. mRNA levels of AhR target gene CYP1A1 and antioxidant enzyme Nqo-1 were analyzed by real time RT-PCR. Bars indicate mean ± SEM (n = 3). Student’s t test. (H) The effects of KCZ or VRCZ on ROS production by P-VNO plus UVA in NHEKs. After treatment with DMSO (0.07%), KCZ (1 μM or 10 μM) and VRCZ (1 μM or 10 μM) for 24 hours, NHEKs were exposed to P-VNO (30 μM) for 30 minutes. Then, they were irradiated with 2.0 J/cm2 (1.2 mW/sec for 30 min) UVA. Immediately after irradiation, NHEKs were subjected to ROS experiments. Panels is representative image from 2 replicate experiments and data are presented as means ± SEM (n = 8). Scale bar: 50 µm.