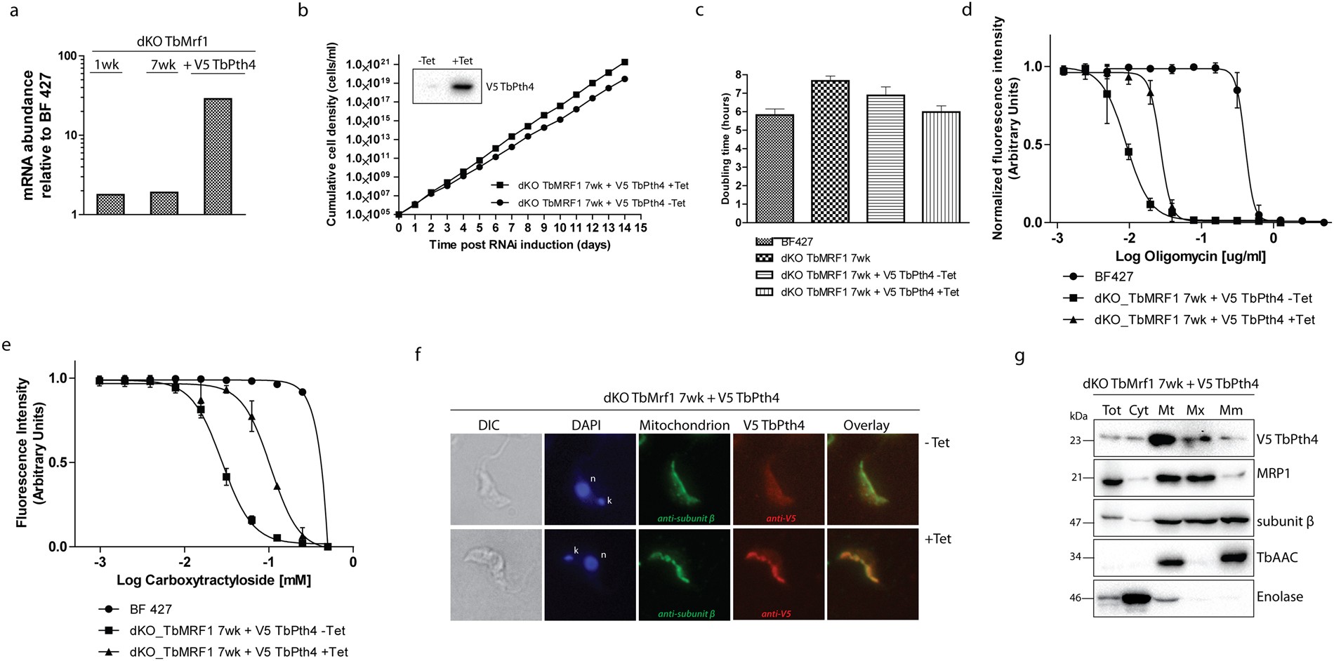
Figure 6

Overexpression of mitochondrially localized TbPth4 abates the dKO TbMrf1 phenotype. (a) RT-qPCR analysis of TbPth4 transcript levels in dKO TbMrf1 1wk, 7wk and dKO TbMrf1 + V5 TbPth4 cells compared to BF 427 trypanosomes. The relative changes in transcript abundance were plotted on a log scale. Transcript levels of β-tubulin were used as internal controls. (b) Growth curves spanning 14 days were generated for tetracycline induced (+tet) and noninduced (-tet) dKO TbMrf1 + V5 TbPth4 cells. The figure is representative of three independent experimental tetracycline inductions. Inset: Whole cell lysates from cultures either noninduced (-tet) or induced ( + tet) with tetracycline for 48 hours were probed with a specific anti-V5 antibody. (c) Plot of doubling times calculated from the linear growth of BF 427, dKO TbMrf1 7wk and tetracycline induced (+tet) and noninduced (-tet) dKO TbMrf1 + V5 TbPth4 cells. (d) & (e) Alamar Blue assays determined either the oligomycin (c) or carboxyatractyloside (d) sensitivity of induced (+tet) and noninduced (-tet) dKO TbMrf1 + V5 TbPth4 cells compared to BF 427 cells. Error bars represent the standard deviations calculated from three independent experimental replicates. (f) Immunofluorescence assays verify that V5-tagged TbPth4 is targeted to the mitochondrion in BF dKO TbMrf1 + V5 TbPth4 cells induced for 48 hours (+Tet). The ectopic TbPth4 was visualized with a Texas Red-conjugated secondary antibody that recognizes a primary monoclonal anti-V5 antibody. Noninduced (-Tet) BF BF dKO TbMrf1 + V5 TbPth4 cells were included as a control, while the single tubular mitochondrion was visualized with a fluorescein isothiocyanate (FITC)-conjugated secondary antibody that recognizes a polyclonal primary antibody detecting F1-ATPase subunit β. The DNA contents were visualized using DAPI (4,6-diamidino-2-phenylindole). The overall cell morphology is depicted in the differential interference contrast (DIC) microscopy images. (g) Subcellular localization of TbPth4 was determined in dKO TbMrf1 cells expressing V5-tagged TbPth4. Harvested parasites (Tot) were lysed under hypotonic conditions to obtain cytosolic (Cyt) and mitochondrial (Mt) fractions. Mt pellets treated with Na2CO3 underwent differential centrifugation to produce matrix (Mx) and mt membrane (Mm) fractions. Purified fractions were analyzed by Western blot with the following antibodies: anti-V5 (V5-TbPth4), anti-MRP1 (mt matrix), subunit β (mt matrix and membranes), anti-AAC (mt membranes), anti-enolase (cytosol).