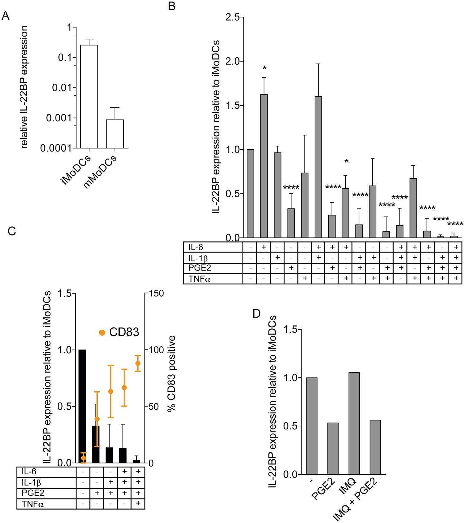
Figure 3

Regulation of IL-22BP expression in human MoDC. Quantitative RT-PCR from monocyte-derived DC (MoDC). Immature (i)MoDC were stimulated with different maturation-inducing cytokine combinations or with all necessary cytokines to generate mature (m)MoDC. IL-22BP expression levels are shown relative to housekeeping gene GAPDH (A) or DIMT1 (B,C). (A) Maturation of iMoDC leads to downregulation of IL-22BP. (B,C) Different cytokine combinations provoke IL-22BP downregulation by inducing maturation of iMoDC. (C) Upregulation of the DC maturation marker CD83 correlates with decreased expression of IL-22BP in MoDC upon stimulation. Quantitative RT-PCR for IL-22BP is shown on the left axis using black bars. Flow cytometric analysis of the DC maturation marker CD83 in stimulated MoDC; CD83 expression shown in percentage of CD11c+ cells on the right Y-axis with orange circles. (D) IMQ does not influence IL-22BP expressed on MoDCs. iMoDCs were stimulated either with PGE2 or IMQ (100 ng/mL) or with both. No effect on IL-22BP mRNA expression by IMQ was observed.