Figure 9

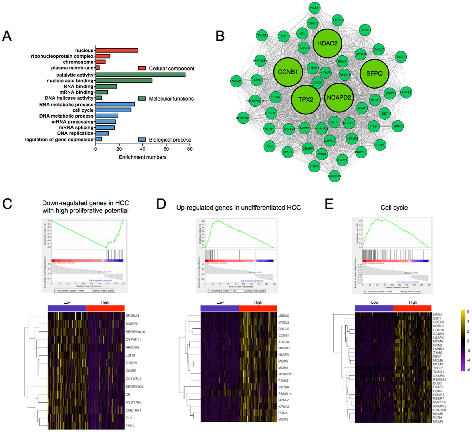
Association between DDX11-AS1 and the expressions of genes in green module. (A) GO analysis on genes within the green module. The x-axis indicates the numbers of enriched genes. (B) Visualization of hub genes within the green module. (C) Gene expression levels of the subsets of genes involved in HCC with high proliferative potency, HCC cell differentiation and cell cycle.