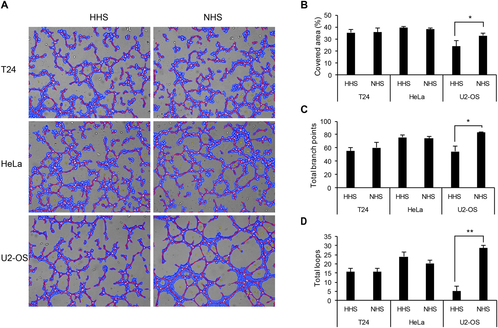
Figure 4

Activation of the complement system in U2-OS cells enhanced in vitro tube formation. (A) Representative pictures for angiogenic activity of human endothelial cells treated with the supernatant from cancer cells. Cells were treated with either NHS or HHS followed by their supernatants and then HUVEC addition on Matrigel. After incubation for 1–6 h, random microscopic fields (magnification, x100) were photographed and analyzed using Wimtube software. (B–D) Covered area, total branch points, and total loops were analyzed per field and results from random three fields were shown as mean ± SD, N = 3, *p < 0.05, **p < 0.01.