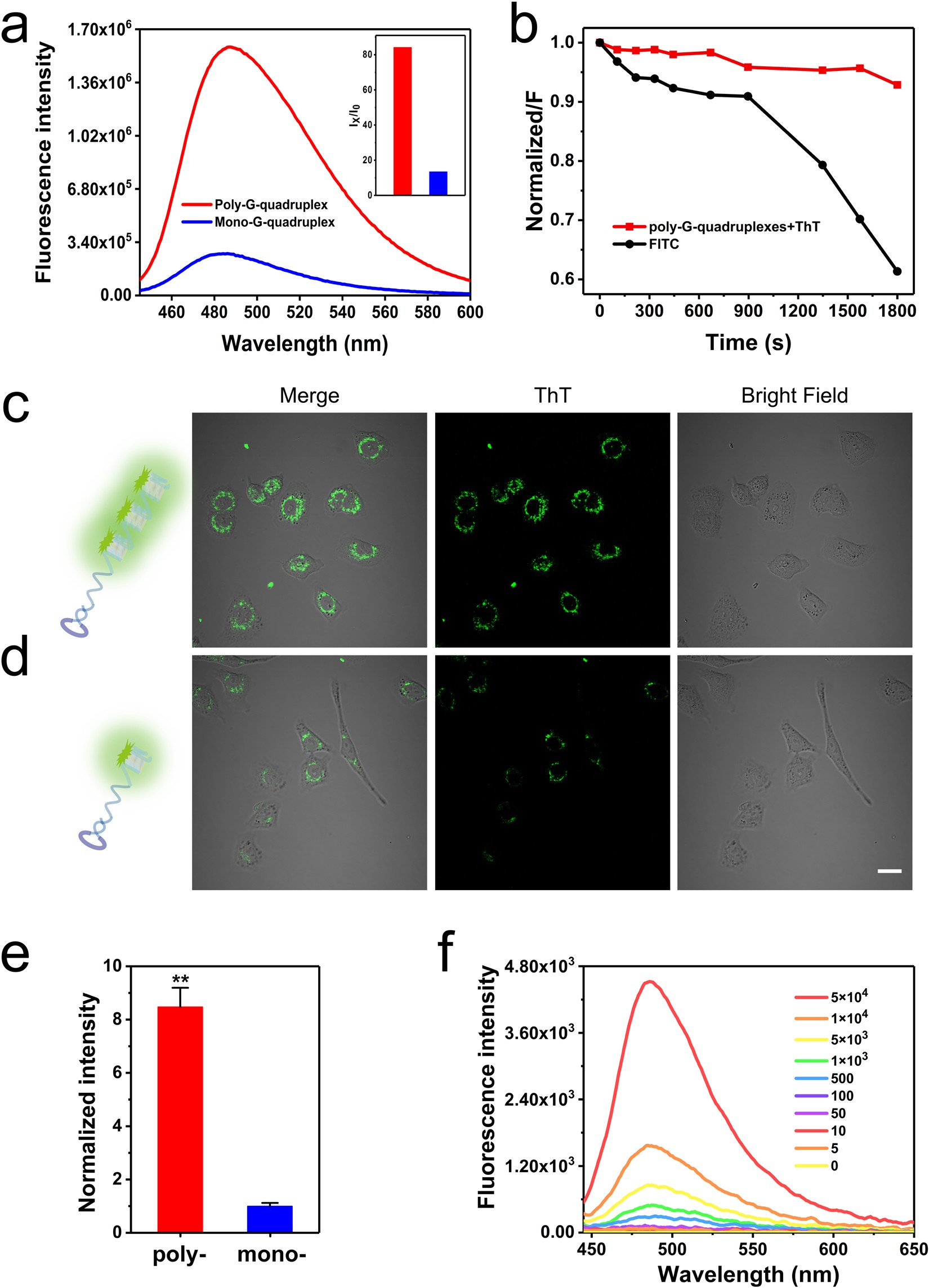
Figure 3

(a) Fluorescence emission spectra of ThT in the presence of poly-G-quadruplexes or mono-G-quadruplex. (b) Time-dependent photo-bleaching effects of the fluorescent intensity of the poly-G-quadruplexes-ThT complex or FITC, fluorescence intensity was normalized to the maximum intensity of each fluorophore and then plotted against exposure time. Confocal images of A549 cells treated with poly-G-quadruplexes (c) and mono-G-quadruplex (d). Scale bar: 20 µm. (e) The normalized fluorescence intensity of individual cells was quantified from (c) and (d). Error bars indicate SD, n = 5. **P < 0.01. (f) Fluorescence responses of poly-G-quadruplexes-ThT to different numbers of A549 cells.