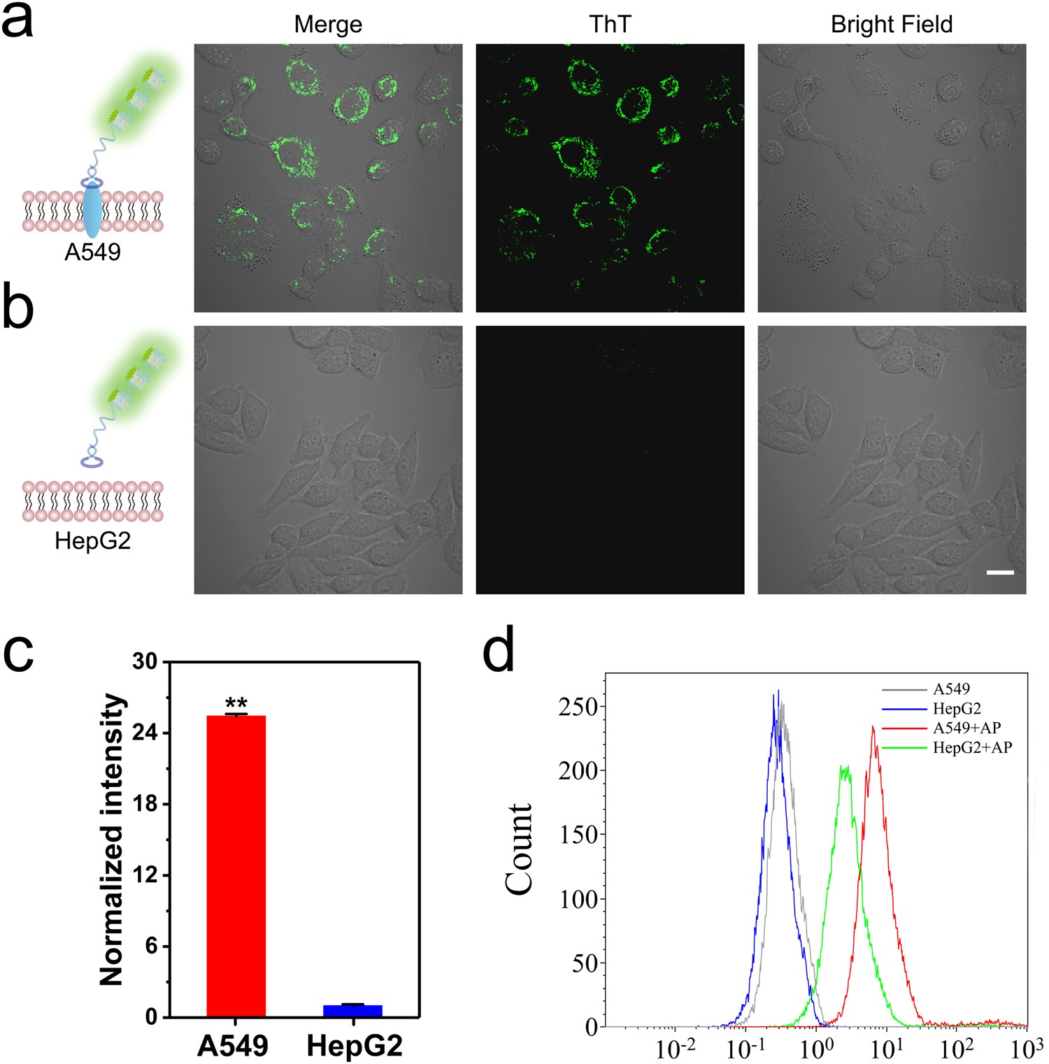
Figure 4

Confocal microscopy images of incubated with poly-G-quadruplexes-ThT probe treated A549 (a) and HepG2 (b). Scale bar: 20 µm. (c) The normalized fluorescence intensity of individual cells was quantified from (a) and (b). Error bars indicate SD, n = 5. **P < 0.01. (d) Flow cytometry analysis of Cy5 labeled aptamer-primer with A549 and HepG2 cells, respectively.