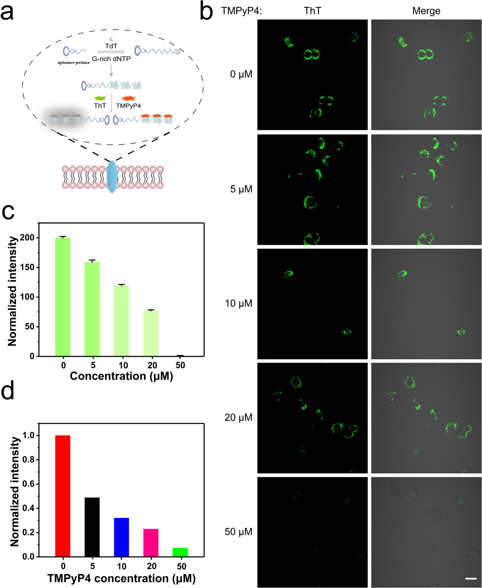
Figure 5

(a) Schematic illustration of TMPyP4 competes with ThT in combination with poly-G-quadruplexes on cell-surface. (b) Confocal imaging of poly-G-quadruplexes-ThT treated A549 cells with increasing concentrations of TMPyP4 (0, 5, 10, 20, 50 µM). Scale bar: 20 µm. (c) The normalized fluorescence intensity of individual cells was quantified from (b). Error bars indicate SD, n = 5. (d) Cell-surface normalized fluorescence intensity of the ThT at 485nm under increasing concentrations of TMPyP4 (0, 5, 10, 20, 50 µM) by using microplate reader.