Figure 4
From: A death pheromone, oleic acid, triggers hygienic behavior in honey bees (Apis mellifera L.)

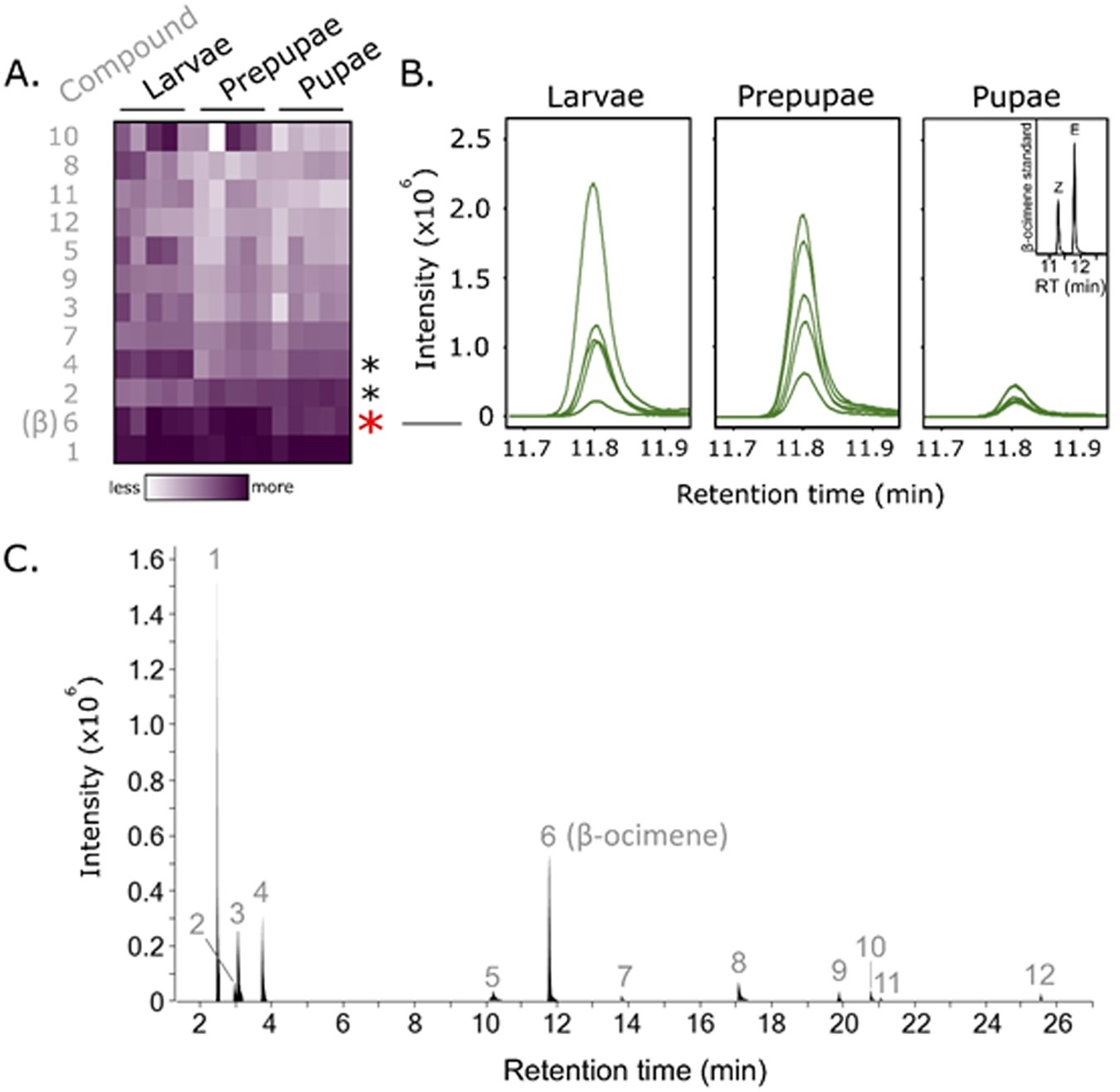
β-ocimene abundance in larvae, prepupae and pupae. We performed solid phase micro-extraction gas chromatography mass spectrometry (SPME-GC-MS) on extracts from 5th instar larvae, prepupae and pupae (N = 5 colonies each). (A) Heatmap showing intensities of all integrated peaks. Areas under the curve were compared between ages using a one-way ANOVA and Benjamini-Hochberg correction (5% FDR). Each row corresponds to peak intensities belonging to a different compound. β-ocimene, the most significantly different compound, is indicated with a red asterisk, while two other significantly different compounds (matching to isopropanol (2) and 2-pentanone (4)) are indicated with black asterisks. Raw GC-MS data is available at http://github.com/AlisonMcAfee/test. (B) Chromatogram traces of the β-ocimene peak. Its identity was confirmed with a synthetic standard (inset chromatogram). Based on its retention time, only the E isomer was identified in the brood. (C) Example SPME-GC-MS total ion chromatogram. Numbers correspond to compounds labelled in 3A. Further compound identity and abundance information is available in Table S1.