Figure 1

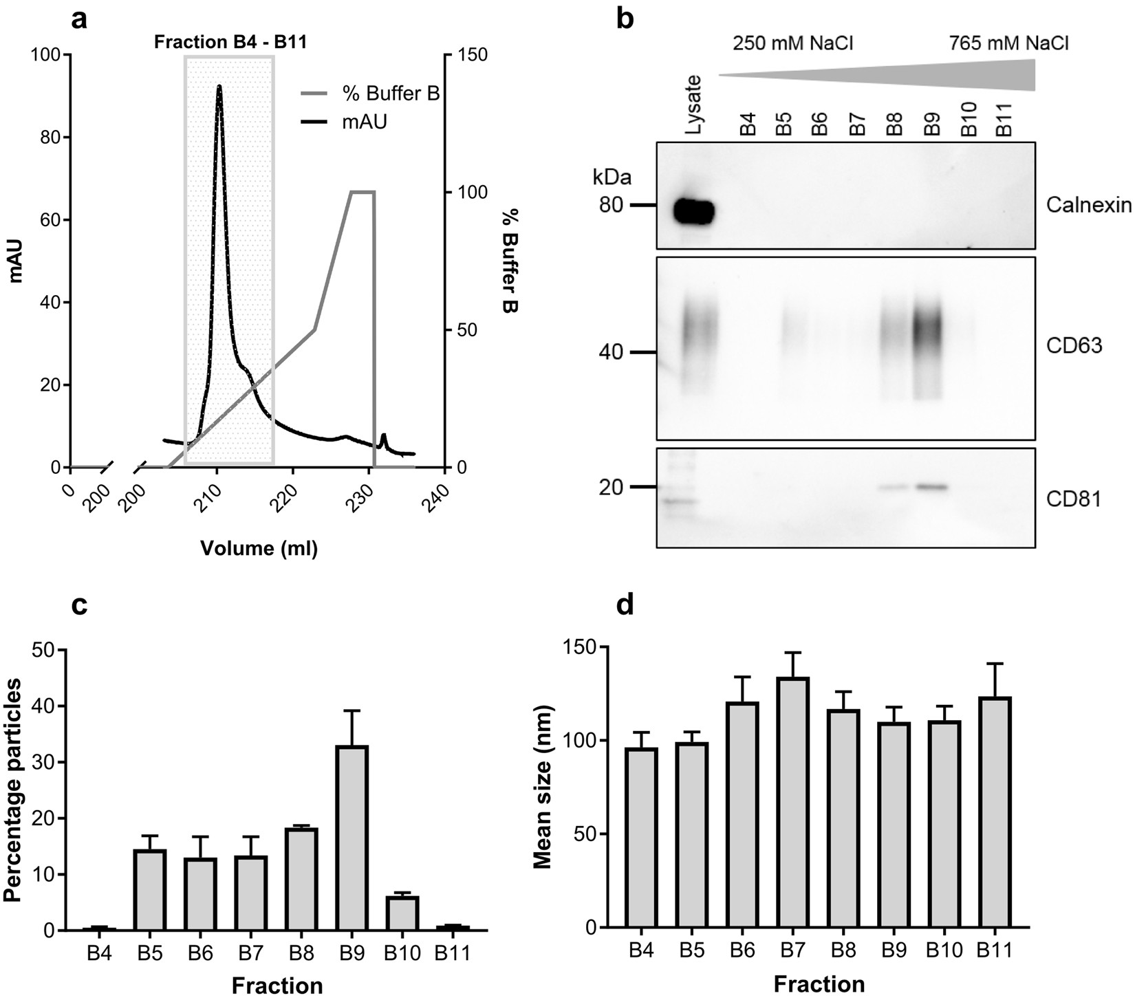
AIEX chromatography can be used to isolate EVs. (a) Conditioned media from HEK293T cells was applied to a 1 ml monolithic anion exchange column at 2 ml/minute. Bound particles were then eluted using a linear salt gradient up to 1 M NaCl using buffer B (50 mM HEPES, 2 M NaCl) and eluted proteins detected by UV absorbance at 280 nm (mAU - milli absorbance units) as shown in the representative UV chromatogram. (b) The main products collected were eluted between 250 mM and 765 mM NaCl (fractions B4–B11), and these contained EV markers in Western blot analysis. Full length Western blots can be seen in Supplementary Fig. 3. (c,d) NTA shows that the majority of fractions B4–B11 contained particles of an EV size n = 3. Error bars ± SEM.