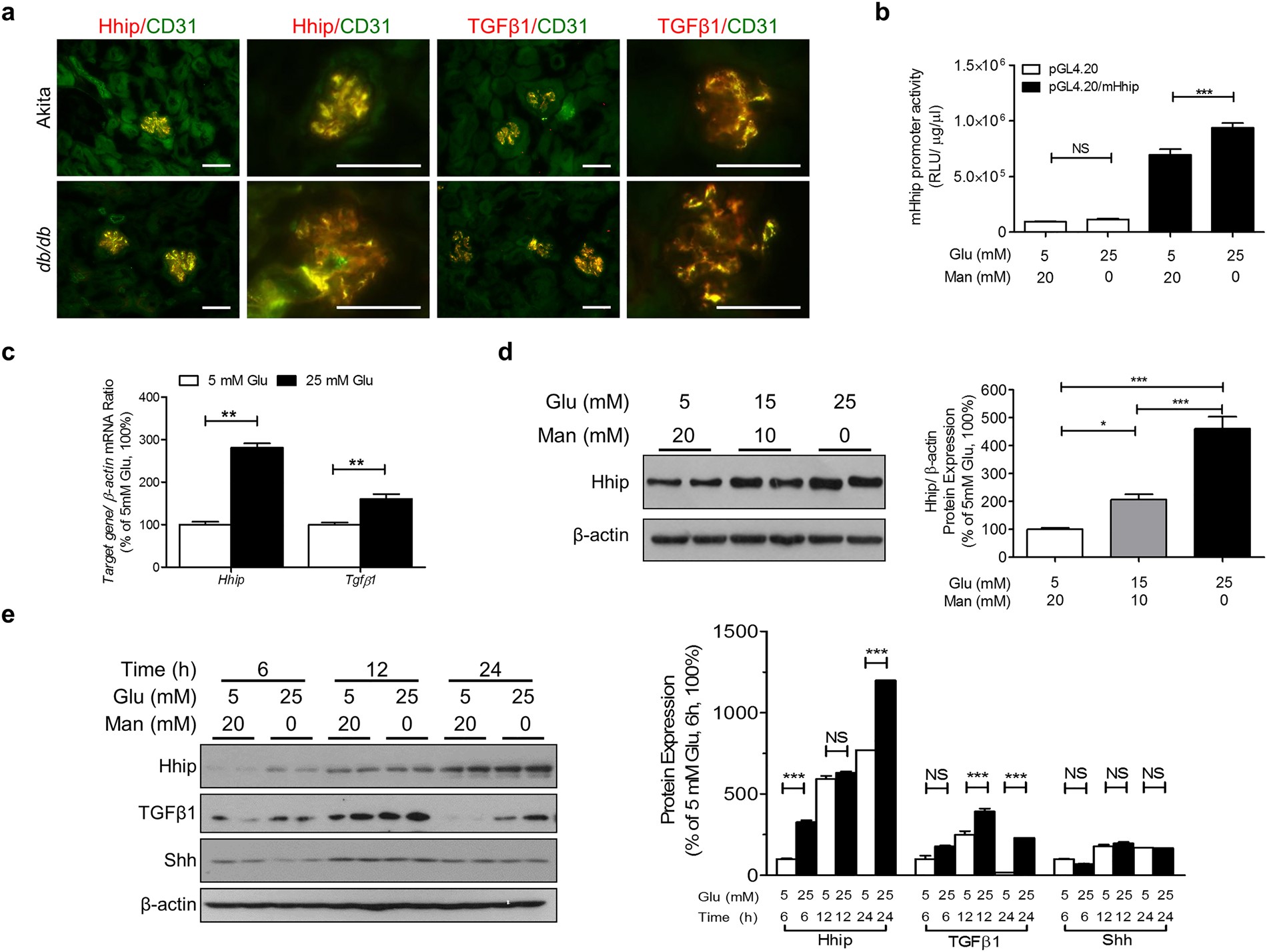
Figure 2

Hhip gene expression in GECs in vivo (a) and in mECs in vitro (b–e). (a) Hhip- and TGFβ1- co-localization IF-staining with CD31 in the kidney of Akita and db/db mice at the age of 20 weeks (scale bar, 50 µm); (b) pGL4.2/mHhip promoter activity analyzed by luciferase assay. ***P ≤ 0.001; NS, non-significant; Values represent the mean ± SEM. (c) qPCR of Hhip mRNA. Hhip mRNA expression were normalized by their corresponding β-actin mRNA; (d,e) WB analysis in glucose dose- (d) and time- (e) dependent manner, *P ≤ 0.05; **P ≤ 0.01; ***P ≤ 0.001 vs. mECs cultured in 5 mM glucose (100%); Values represent the mean ± SEM.