Figure 4
From: Environment-dependent striatal gene expression in the BACHD rat model for Huntington disease

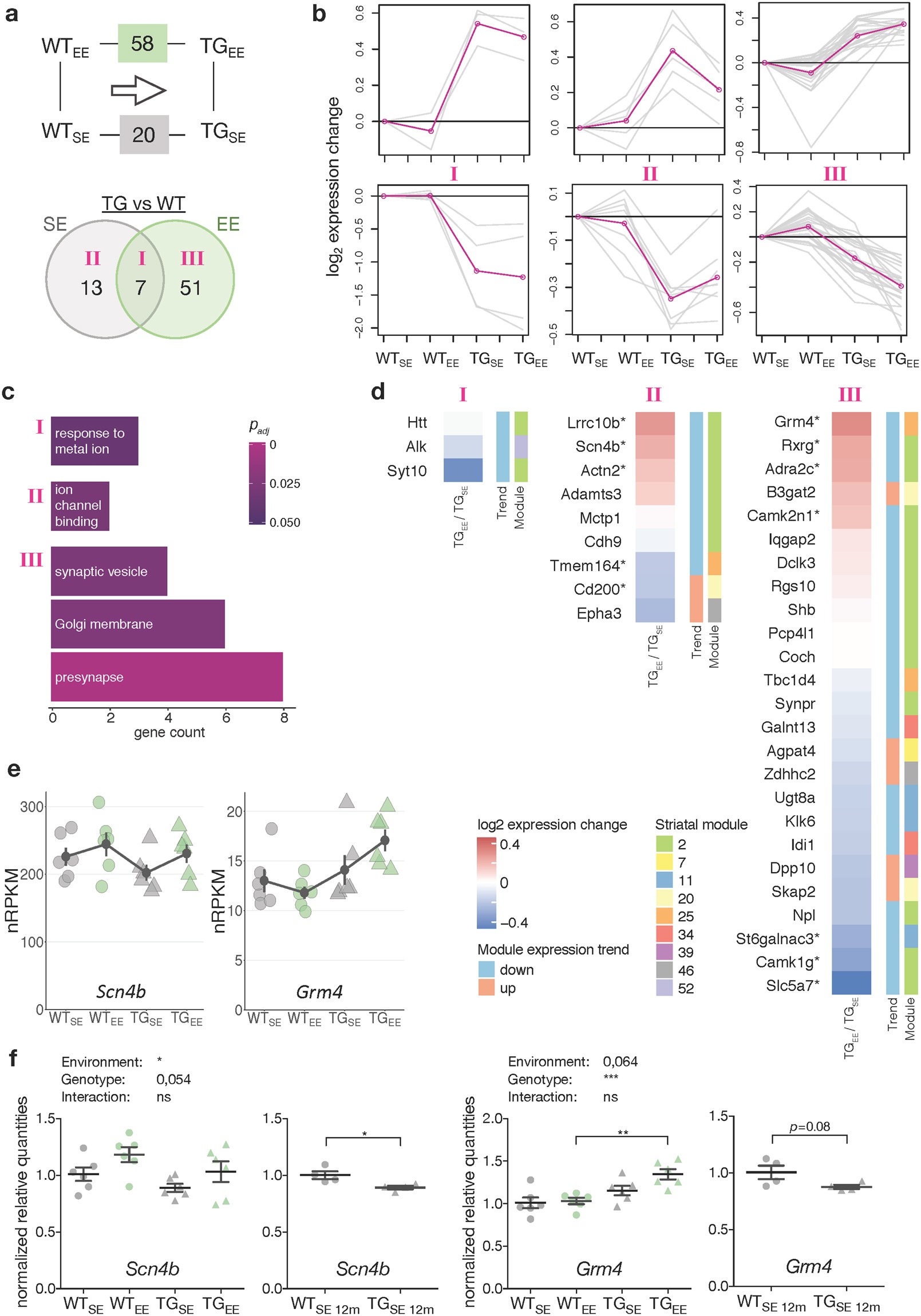
Environmental enrichment modulated striatal expression of disturbed genes. (a) Schematic and Venn diagram comparing number of DEGs between TGSE/WTSE and TGEE/WTEE. Roman numbers indicate sets analysed individually in (b). (b) Cluster analysis of the subsets of DEGs in (a) using k-means on gene expression ratios relative to WTSE across four experimental groups. Grey lines indicate expression changes per gene, pink lines cluster centroids. (c) Gene count and significance of overrepresented Gene Ontology terms for subsets of DEGs in (a). (d) Subsets of DEGs in (a) plotted with respect to their expression change between TGEE/TGSE, consensus module association and trend11. DEGs with no module information omitted. Rows sorted by mean expression change. Asterisks indicate DEGs with p-value < 0.05 when comparing TGEE/TGSE. (e) Expression levels for Scn4b and Grm4 plotted as individual data points with mean ± SEM. (f) Quantitative PCR data for Scn4b and Grm4 shown as normalized quantities relative to WTSE (n = 6 and n = 4 rats per group in 2-month-old and 12-month-old cohorts, respectively) plotted as individual data points with mean ± SEM. Significance determined by two-way ANOVA followed by Tukey’s multiple comparisons test for the 2-month-old cohort, and unpaired two-tailed t-test for the 12-month-old cohort. *p < 0.05, **p < 0.01, ***p < 0.001.