Figure 5
From: Environment-dependent striatal gene expression in the BACHD rat model for Huntington disease

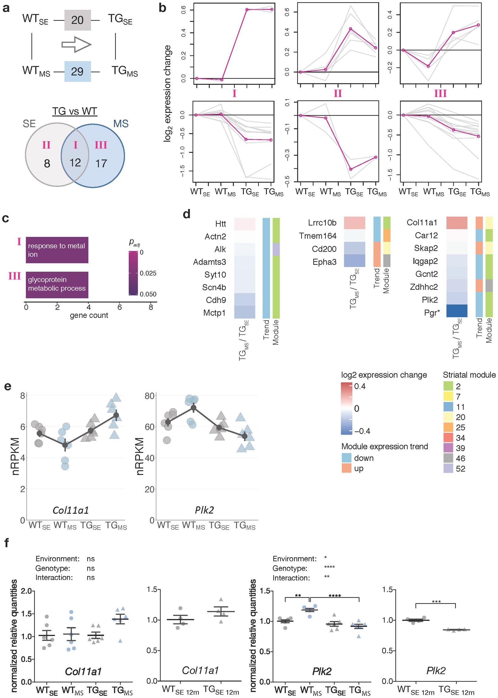
Maternal separation modulated striatal expression of disturbed genes. (a) Schematic and Venn diagram comparing number of DEGs between TGSE/WTSE and TGMS/WTMS. Roman numbers indicate subsets analysed individually in (b). (b) Cluster analysis of the DEG subsets in (a) using k-means on gene expression ratios relative to WTSE across four experimental groups. Grey lines indicate expression changes per gene, pink lines cluster centroids. (c) Gene count and significance of overrepresented Gene Ontology terms for subsets of DEGs in (a). (d) Subsets of DEGs from (a) plotted with respect to their expression change between TGMS/TGSE, module association, and trend11. DEGs with no module information omitted. Rows sorted by mean expression change. Asterisks indicate DEGs with p-value < 0.05 when comparing TGMS/TGSE. (e) Expression levels of Col11a1 and Plk2 plotted as individual data points with mean ± SEM. (f) Quantitative PCR data for Col11a1 and Plk2 shown as normalized quantities relative to WTSE (n = 6 and n = 4 rats per group in 2-month-old and 12-month-old cohort, respectively) plotted as individual data points with mean ± SEM. Significance determined by two-way ANOVA followed by Tukey’s multiple comparisons test for the 2-month-old cohort, and unpaired two-tailed t-test for the 12-month-old cohort. *p < 0.05, **p < 0.01, ***p < 0.001, ****p < 0.0001.