Figure 3
From: Accurate estimation of 5-methylcytosine in mammalian mitochondrial DNA

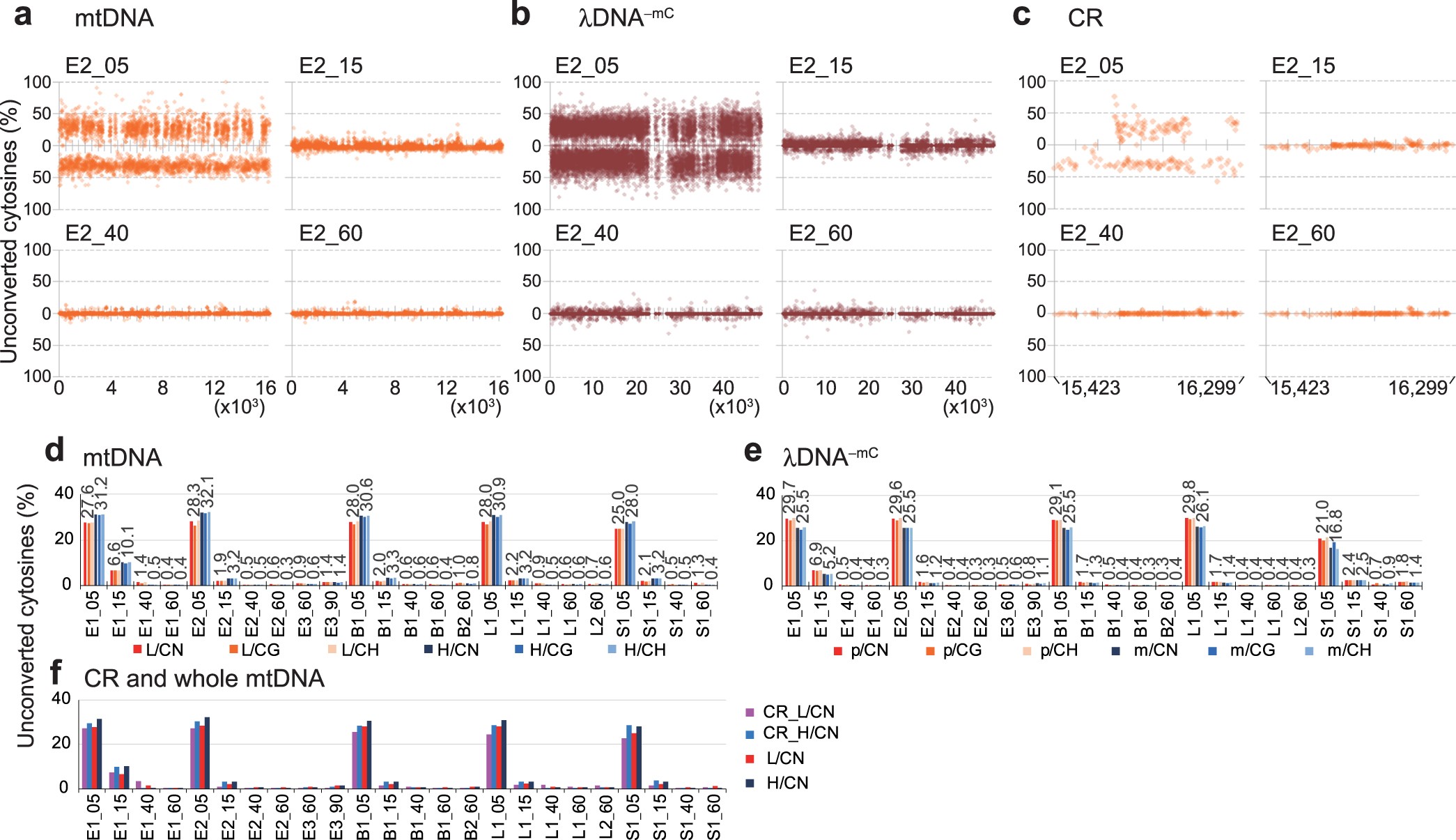
Analysis of methylation status of mtDNA by next-generation bisulfite sequencing. (a–c) Cytosine unconversion rates at cytosine sites with coverage of ≥10 in whole mtDNA of an ESC mtNA preparation (E2) (a), λDNA−mC mixed as an internal control (b) and the control region (CR) of the mtDNA (c) are plotted according to nucleotide numbers (X axis) from 1 to 16,299 for mtDNA, from 1 to 48,502 for λDNA−mC and from15,423 to 16,034 for the CR, and unconversion rates in percentages (Y axis). Nucleotide positions on X axes are shown below graph fields. Plots for L strands of mtDNA and plus strands of λDNA−mC are shown above X axes with percentages of unconversion increasing upwards, and H strands and minus strands below X axes downwards. Graphs with higher resolution are shown in Supplementary Fig. S3. (d,e) Average unconversion rates of cytosines with coverage of ≥10 in whole mtDNA and λDNA−mC. For each sample shown are average unconversion rates of all cytosines in CN (N = A, G, C and T), CG and non-CG sequences in L strands and H strands of whole mtDNA (L/CN, L/CG, L/CH, H/CN, H/CG and H/CH, respectively) (d) and in plus strands and minus strands of λDNA−mC (p/CN, p/CG, p/CH, m/CN, m/CG and m/CH, respectively) (e). Percentages of unconverted cytosines in L/CN, H/CN, p/CN and m/CN are shown above the bars. (f) Comparisons of average unconversion rates of cytosines with coverage of ≥10 in L strands and H strands of the CR of mtDNA and whole mtDNA (CR_L/CN, CR_H/CN, L/CN and H/CN, respectively). Sample names are presented as in Fig. 2.