Figure 1
From: Perineuronal Net Protein Neurocan Inhibits NCAM/EphA3 Repellent Signaling in GABAergic Interneurons

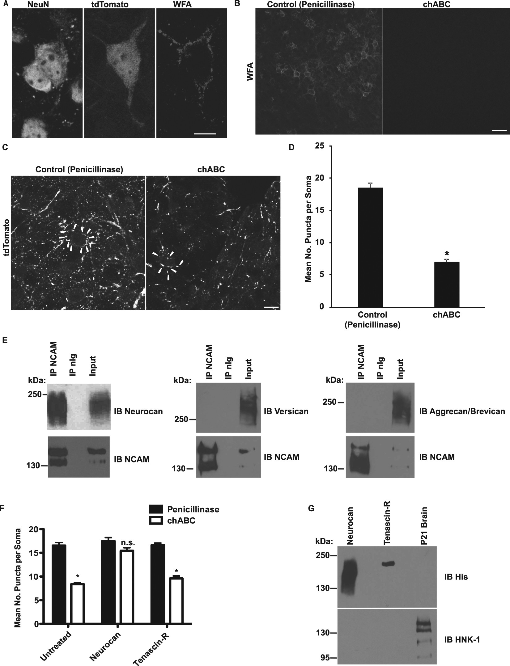
GAG-modified neurocan blocks chABC-induced decrease of perisomatic synaptic puncta in organotypic brain slices. (A) Immunostaining of neuronal soma (NeuN), a parvalbumin-positive interneuron (tdTomato), and a perineuronal net (WFA) in DIV14 organotypic brain slice culture. Scale bar = 10 μm. (B) WFA labeling of perineuronal nets in control penicillinase and chABC-treated brain slices. Scale bar = 30 μm. (C) Representative image of perisomatic synapses (tdTomato) in control penicillinase or chABC-treated slice cultures. Representative perisomatic puncta around a single soma are indicated with arrowheads. Scale bar = 10 μm. (D) Quantification of the mean number of perisomatic synaptic puncta per soma (n = 30 soma/condition, 3 animals per condition, t-test, *p < 0.05). (E) NCAM was immunoprecipitated from brain lysates, followed by immunoblotting with antibodies against neurocan, versican, or aggrecan/brevican (using an antibody raised against shared epitope). (F) Slices were treated with control penicillinase or chABC as in (C) followed by rescue with neurocan or tenascin-R. Quantification of the mean number of perisomatic synapses per soma was performed (>90 soma per mouse per condition, n = 3 mice, two-way ANOVA with Bonferonni post-hoc testing, *p < 0.05). (G) Immunoblot to detect recombinant proteins (immunoblotted for His tag) and HNK-1 carbohydrate modification. P21 brain lysate was used as a positive control for HNK-1 signal.