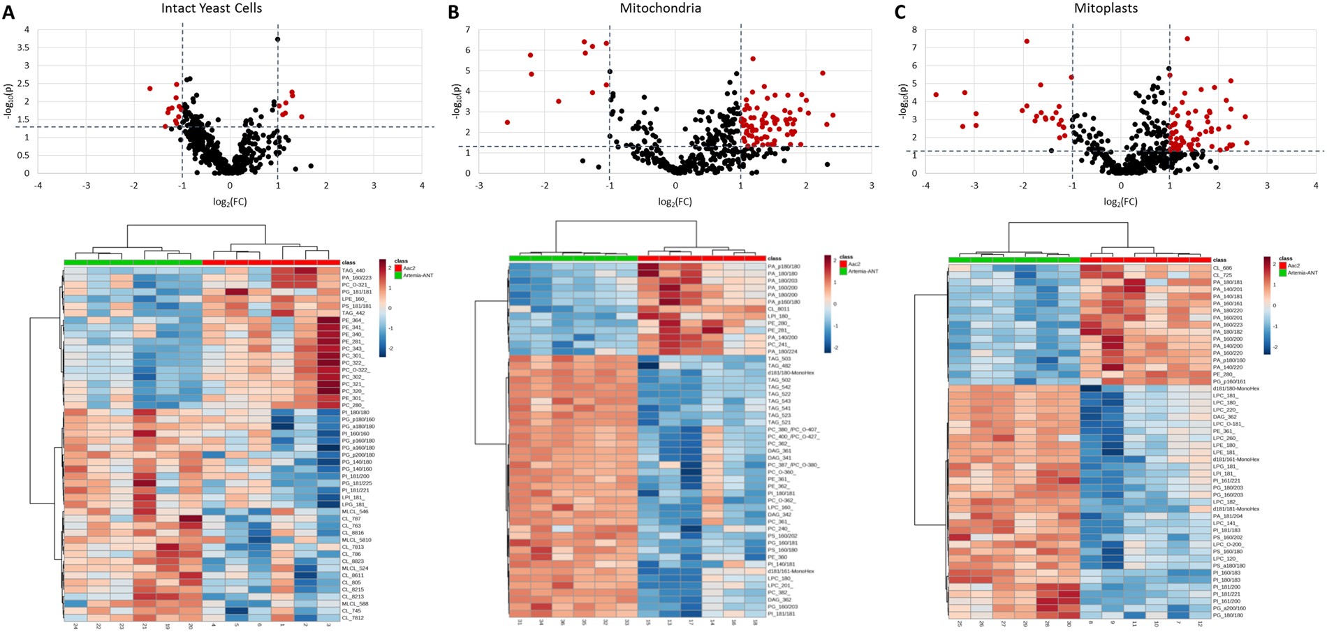
Figure 1

Volcano plots with fold change (FC) and p values of molecular lipid species; red indicates a fold change >2 and p value < 0.05; heat maps generated through unsupervised hierarchical clustering of the top 50 molecular lipid species by ANOVA of (A) intact yeast cells, (B) mitochondria, and (C) mitoplasts of control yeast (Aac2) compared to ArANT expressing yeast performed by MetaboAnalyst 3.0.