Figure 1
From: Cyclin-dependent kinase 5 mediates pleiotrophin-induced endothelial cell migration

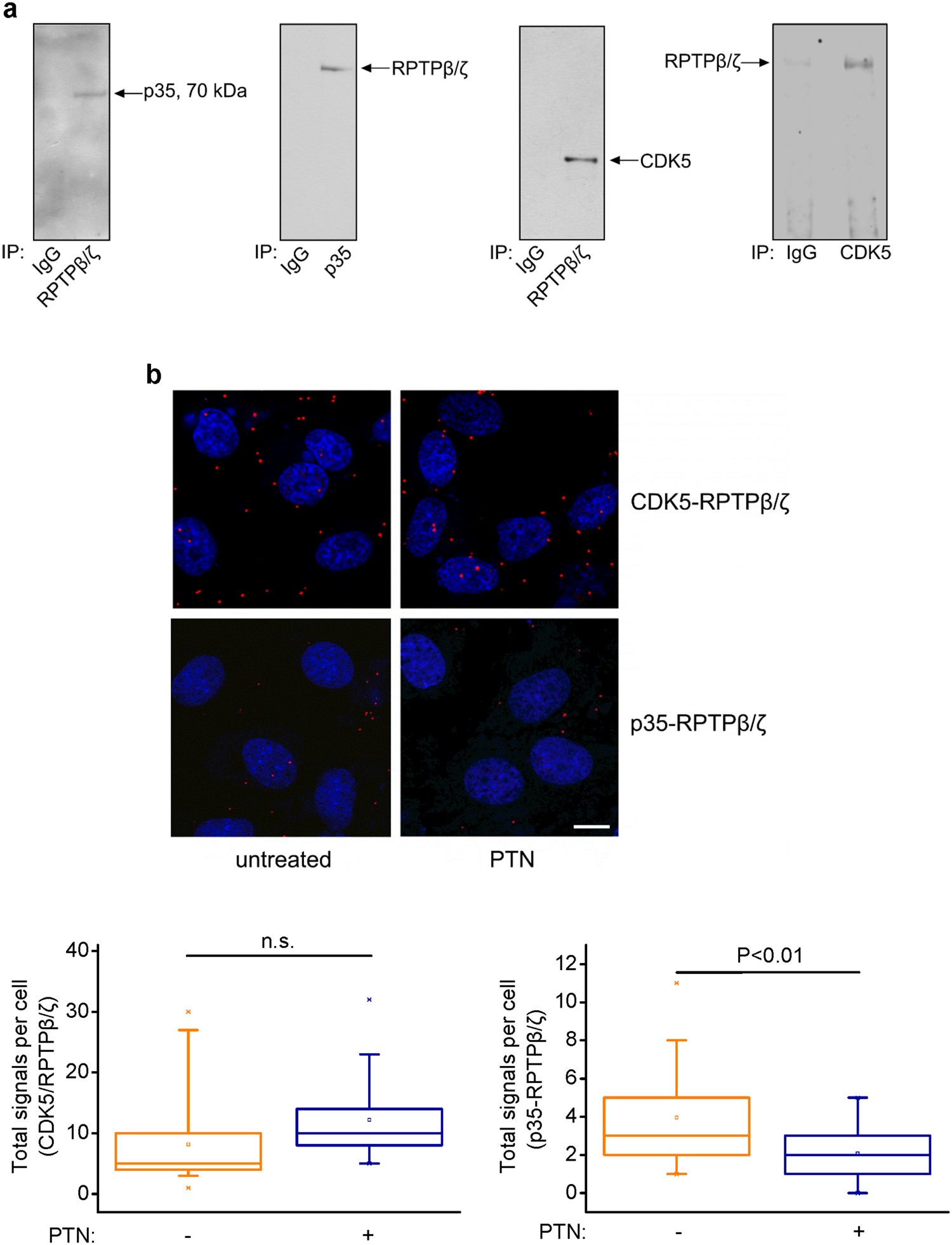
CDK5 and its activator p35 interact with RPTPβ/ζ. (a) HUVEC lysates were immunoprecipitated with an antibody for RPTPβ/ζ, p35 or CDK5 and analysed by Western blot for the presence of p35 and CDK5 or RPTPβ/ζ. IgG was used as a negative control. Pictures are representative from four independent experiments. (b) Formation of CDK5-RPTPβ/ζ and p35-RPTPβ/ζ complexes as evidenced by in situ PLA in HUVEC in the absence or presence of exogenous PTN (100 ng/ml) for 10 min. Red color indicates the studied complexes and blue corresponds to nuclear Draq5 staining. Pictures are representative from two independent experiments. Scale bar corresponds to 10 μm. The box plots indicate the median and range of the detected signals from three independent experiments. n > 20 image fields, with ~4 cells per image per sample type. Each sample run at least in duplicate.