Figure 3
From: Cyclin-dependent kinase 5 mediates pleiotrophin-induced endothelial cell migration

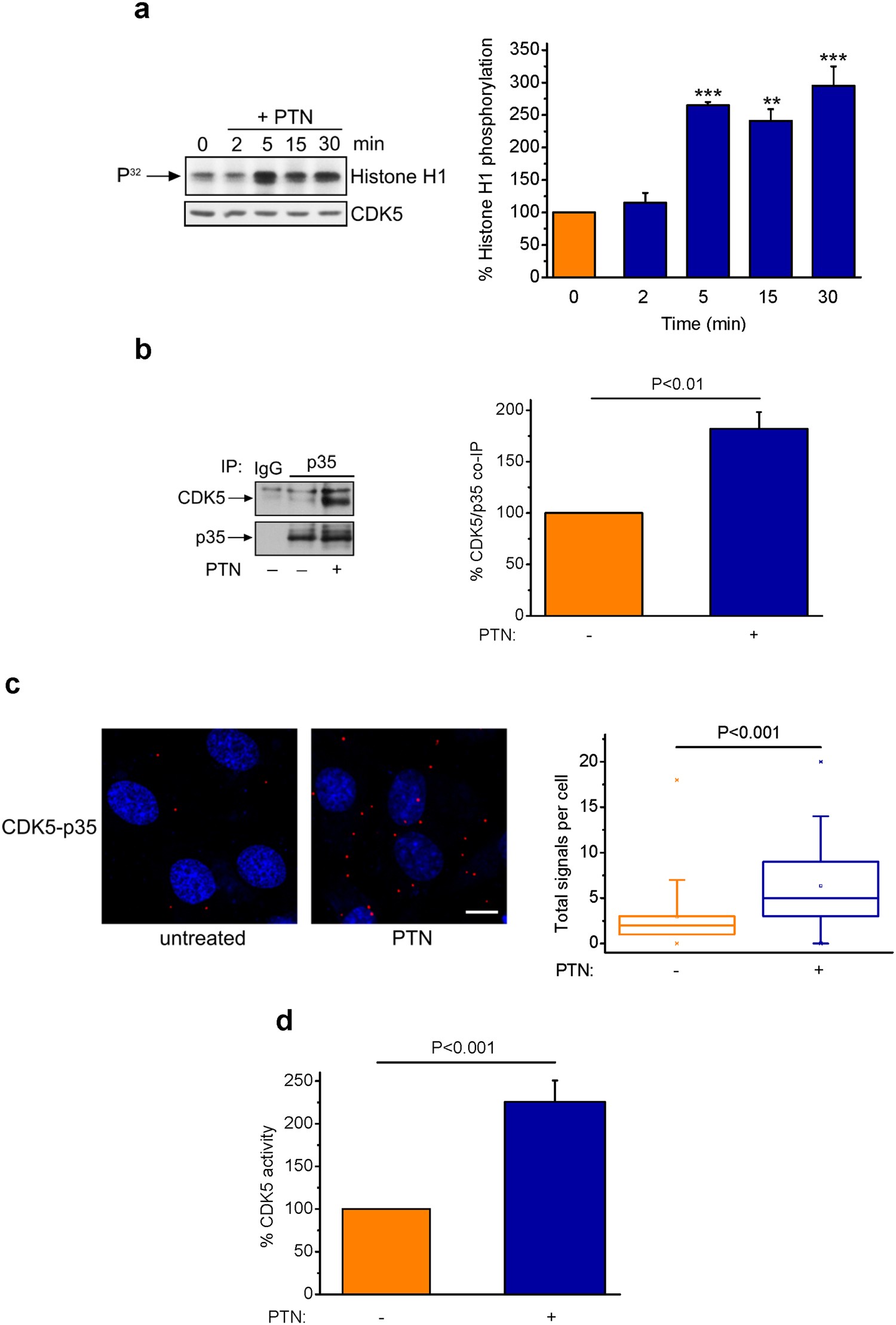
PTN enhances CDK5 activity. (a) Effect of PTN (100 ng/ml) on CDK5 activity as assessed by histone H1 phosphorylation in vitro. Total HUVEC lysates were immunoprecipitated with a CDK5 antibody and immunoprecipitates were incubated with histone Η1 (20 μg) and [γ-32P] ATP (20 μCi) for 30 min at 30 °C, as described in Materials and Methods. A representative autoradiography from three independent experiments is presented. The bands corresponding to phosphorylated histone Η1 were quantified by image analysis software and normalized against total CDK5 levels in each sample. Results are expressed as mean ± SE (n = 3) of the percent change of histone H1 phosphorylation compared to untreated cells (set as default 100%). Asterisks denote statistically significant differences from the untreated cells; **P < 0.01, ***P < 0.001. F value of the ANOVA test is 27.2. (b) HUVEC lysates were immunoprecipitated with a p35 antibody and the immunoprecipitates were analysed by Western blot for the presence of CDK5 and p35. CDK5 and p35 protein amounts were quantified and the ratio of p35 to CDK5 was calculated in each lane. Results are expressed as mean ± SE (n = 8) of the percent change of CDK5/p35 ratio in PTN-stimulated vs. the untreated cells (set as default 100%). (c) Formation of CDK5-p35 complexes, as evidenced by in situ PLA in HUVEC in the absence or presence of exogenous PTN (100 ng/ml). Scale bar corresponds to 10 μm. Red color indicates the studied complexes and blue corresponds to nuclear Draq5 staining. The box plots indicate the median, mean and range of the detected signals from three independent experiments. n > 20 image fields, with ~4 cells per image per sample type. Each sample run at least in duplicate. (d) CDK5 activity was measured by using the ADP-Glo Kinase Assay, in CDK5 immunoprecipitates from HUVEC. Results are expressed as mean ± SE (n = 14) of the percent change in CDK5 activity in PTN-stimulated vs the untreated cells (set as default 100%).