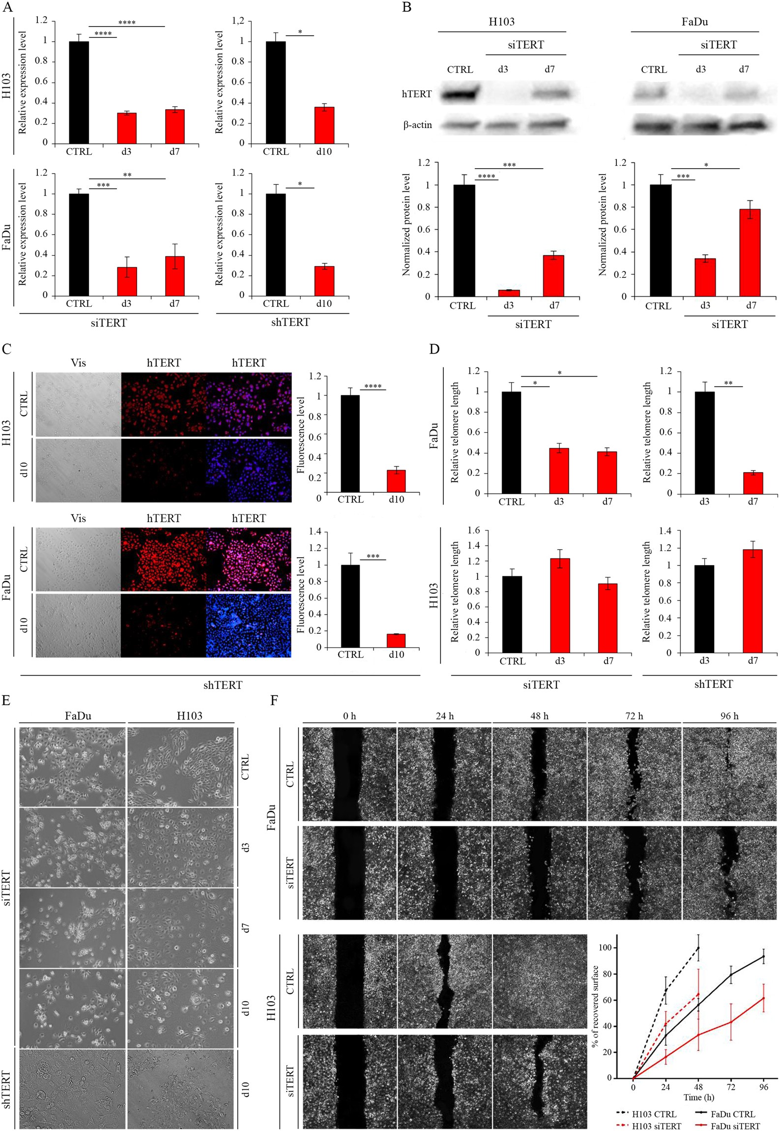
Figure 1

Analysis of siRNA/shRNA efficiency after hTERT gene knockdown in HNSCC cell lines. (A) hTERT gene expression at the transcriptional level measured by qPCR; (B) hTERT gene expression at the protein level (siRNA) with Western blot analysis. Semi-quantitative analysis of Western blot results using ImageJ software; (C) hTERT gene expression at the protein level (shRNA) by immunofluorescence staining, objective magnification 20x; (D) relative telomere length analysis by qPCR; (E) cell proliferation microscopic observation, objective magnification 20x; (F) cell migration wound healing assay, objective magnification 20x. CTRL – control cells transfected with non-specific siRNA/cells transduced with control lentiviral vector; siTERT – cells transfected with hTERT gene-targeted siRNA on day 3rd and 7th; shTERT – cells transduced with lentiviral vectors containing shRNA. Data are presented as the mean ± standard deviation. *P < 0.05, **P < 0.01, ***P < 0.001, ****P < 0.0001 with comparisons indicated by lines.