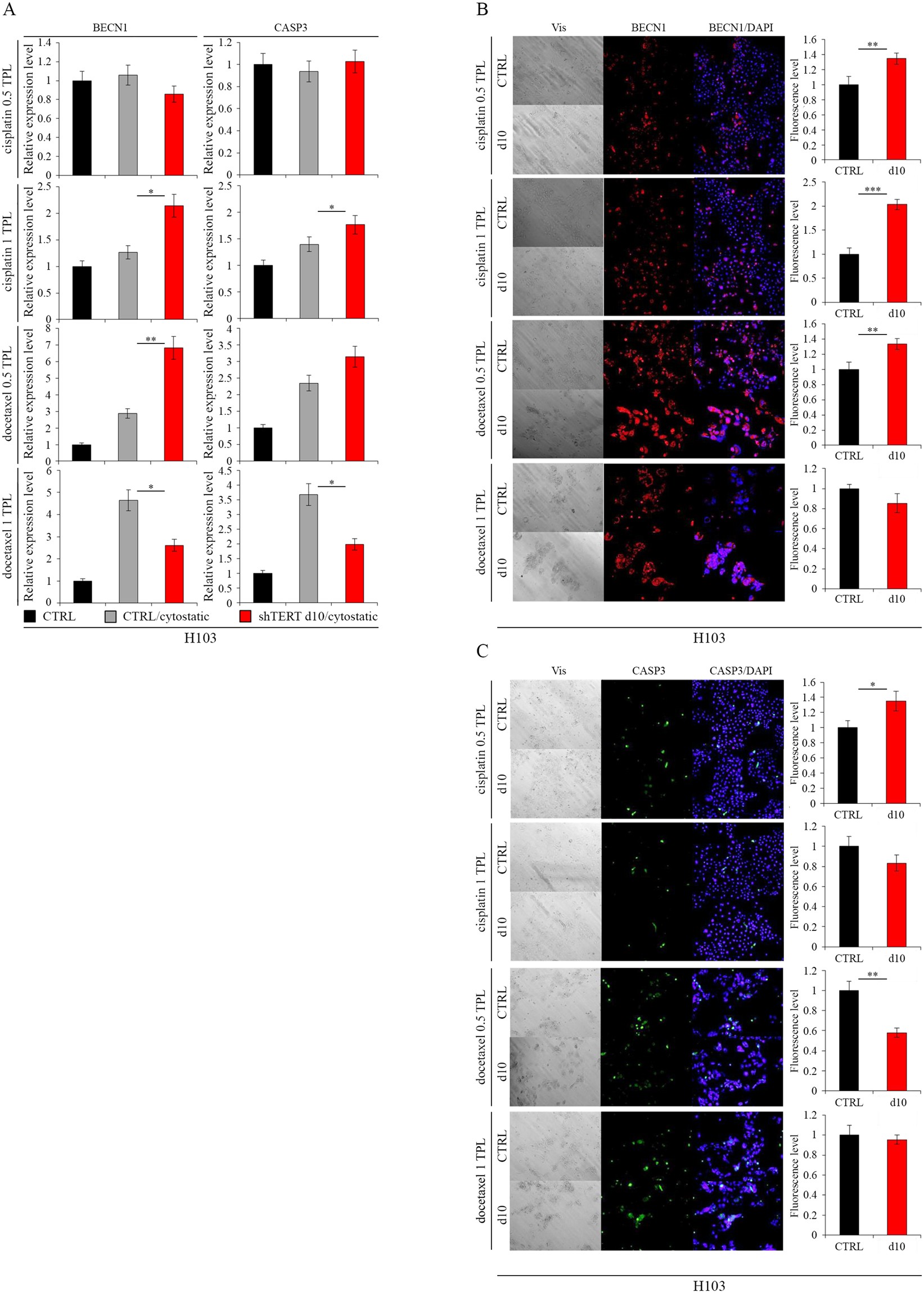
Figure 5

Induction of apoptosis in H103 cells after hTERT knockdown (lentiviral vectors) with cytostatics co-administration. (A) Analysis of apoptosis- and autophagy-related genes expression at the transcriptional level by qPCR; (B,C) Analysis of apoptosis- and autophagy-related genes expression at the protein level with immunofluorescence staining, objective magnification 20x. Cisplatin – 0.5 TPL (3.33 μM) and 1 TPL (6.67 μM); docetaxel – 0.5 TPL (275 nM) and 1 TPL (550 nM). CTRL - cells transduced with control lentiviral vector; shTERT d10/d10 - cells transduced with lentiviral vectors containing shRNA on day 10th. Data are presented as the mean ± standard deviation. *P < 0.05, **P < 0.01, ***P < 0.001, ****P < 0.0001 with comparisons indicated by lines.