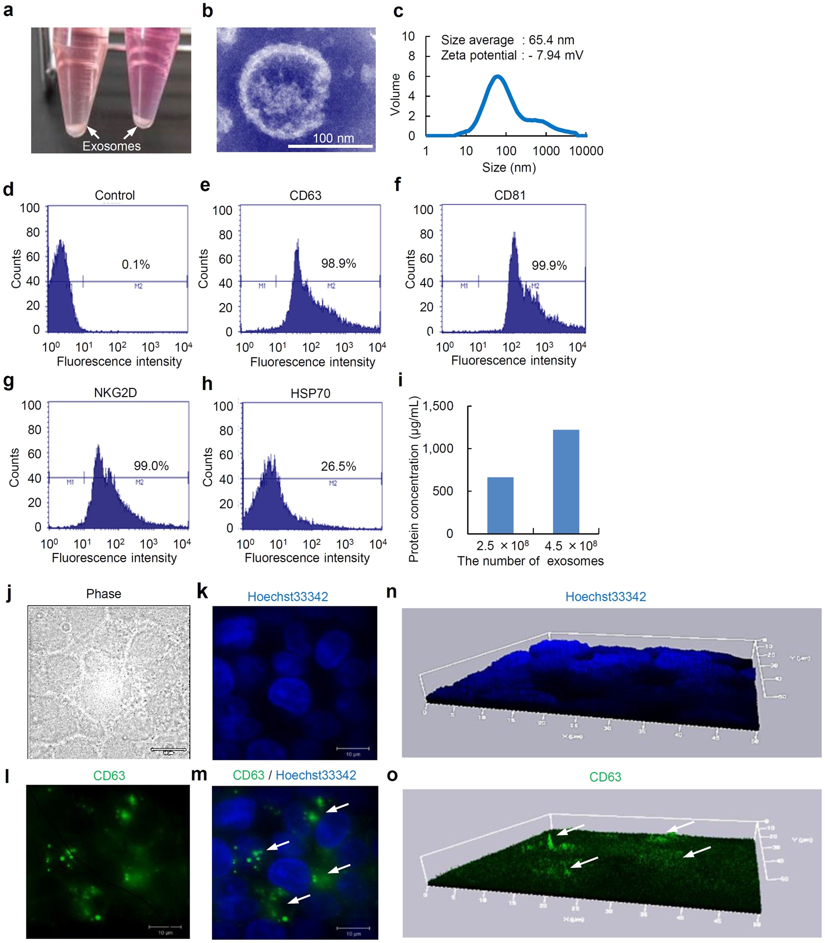
Figure 1

The isolation, characterization, and observation of exosomes secreted from HepG2 cells. (a) The exosomes secreted from HepG2 cells (HepG2-exosomes) isolated by the ExoQuick-TC kit in the bottom of the tubes were found as white pellets. Both white arrows show the exosomes. (b) An image of transmission electron microscopy of exosomes secreted from HepG2. (c) The size distribution, average size and zeta potential of HepG2-exosomes in distilled water. (d–h) The expression of marker molecules such as CD63, CD81, NKG2D and HSP70 on the surface of HepG2-exosomes. (i) The protein concentration of exosomes secreted from HepG2, as determined by the BCA method. (j–m) The exosomes in HepG2 cells were detected by using a FITC-labeled anti-human CD63 mouse monoclonal antibody. The morphology of the cells (j), nuclei labeled with Hoechst33342 (k), exosomes labeled with FITC-labeled anti-human CD63 mouse monoclonal antibody exist in HepG2 cells (l) and the merged images of the nuclei and exosomes (m) are shown. White arrows show the exosomes. (n,o) Three-dimensional images of nuclei labeled with Hoechst33342 (n) and exosomes bound to the FITC-labeled anti-human CD63 mouse monoclonal antibody (o) found in HepG2 cells. White arrows show the exosomes. These figures were obtained using superresolution structured illumination microscopy (SR-SIM, Carl Zeiss).