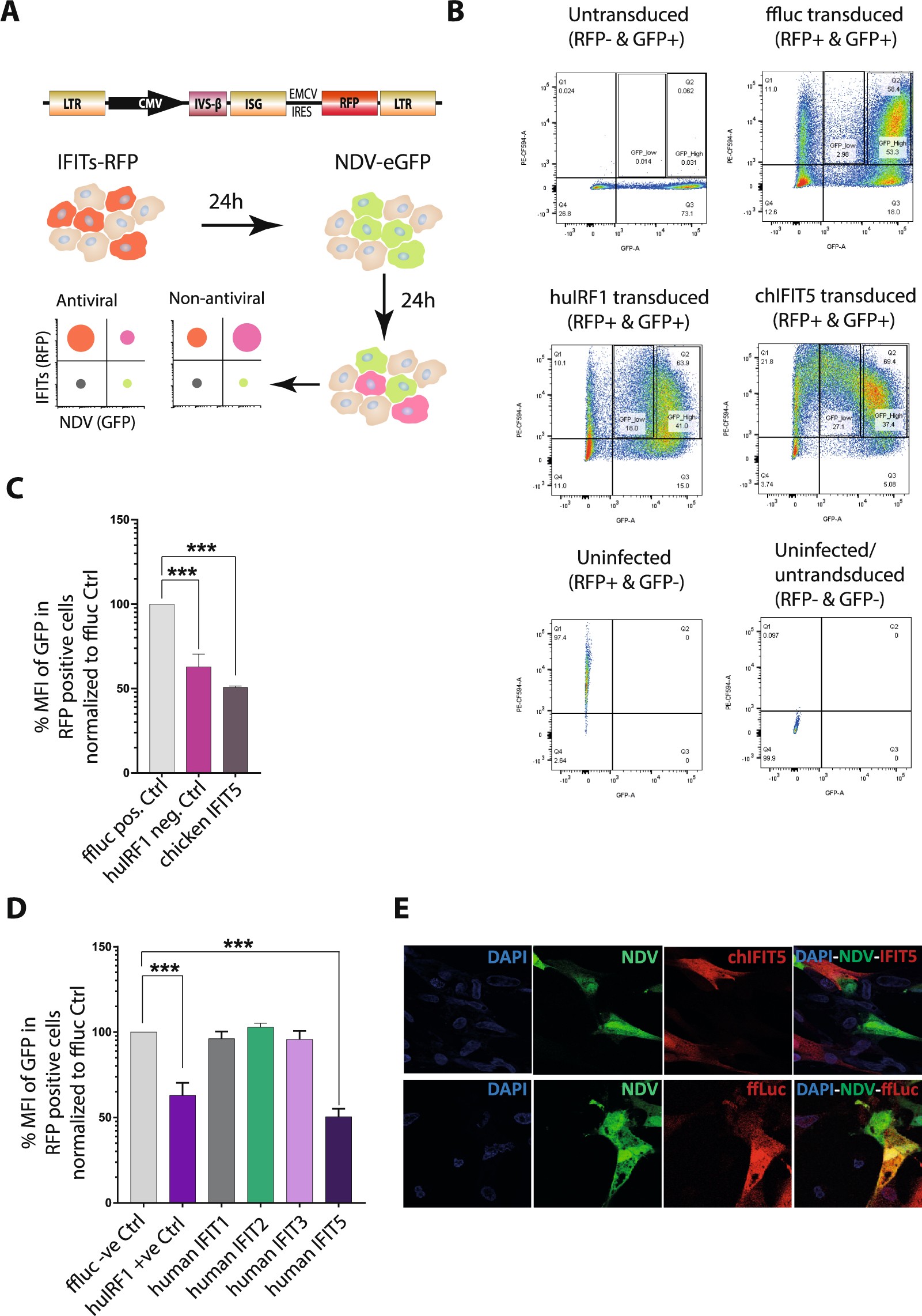
Figure 5

Stable overexpression of different IFIT proteins and their antiviral potential against NDV replication. (A) Lentiviruses bicistronically expressing the chIFIT5, huIRF1 or firefly luciferase (ffluc) along with RFP marker gene were transduced into the CEFs for 24 hours. These individual gene-expressing cell populations were then infected with NDV-GFP for another 24 hours before analysis using FACS. In the event of antiviral activities of the transgene, the percentage of GFP positivity would be reduced compared to ffluc control. (B) Cells were gated in untransduced (GFP+ and RFP−), uninfected (RFP+ and GFP−) or untransduced and uninfected (RFP- and GFP−) quadrants. Cells expressing ffluc, huIRF1 and chIFIT5 were then gated to each of these quadrants for GFP+ in RFP+ cell population. For demonstration purposes, GFP+ cell population was further divided into low GFP+ and high GFP+ cells indicating corresponding NDV replication. (C) Cumulative mean fluorescent intensity (MFI) of 5 independent experiments presented in section B showed significant inhibition of NDV in both huIRF1 and chIFIT5-transduced cells compared to ffluc control. (D) Similar to section B, cells were transduced with huIFIT1, huIFIT2, huIFIT3 and huIFIT5, and gated accordingly. Cumulative data of 3 independent experiments indicated a significant inhibition of virus replication in huIRF1 and huIFIT5 expressing cells. (E) CEFs were transduced with lentiviruses expressing ffluc or chIFIT5 and were infected with NDV-GFP. Individual cells co-expressing GFP and RFP were identified.