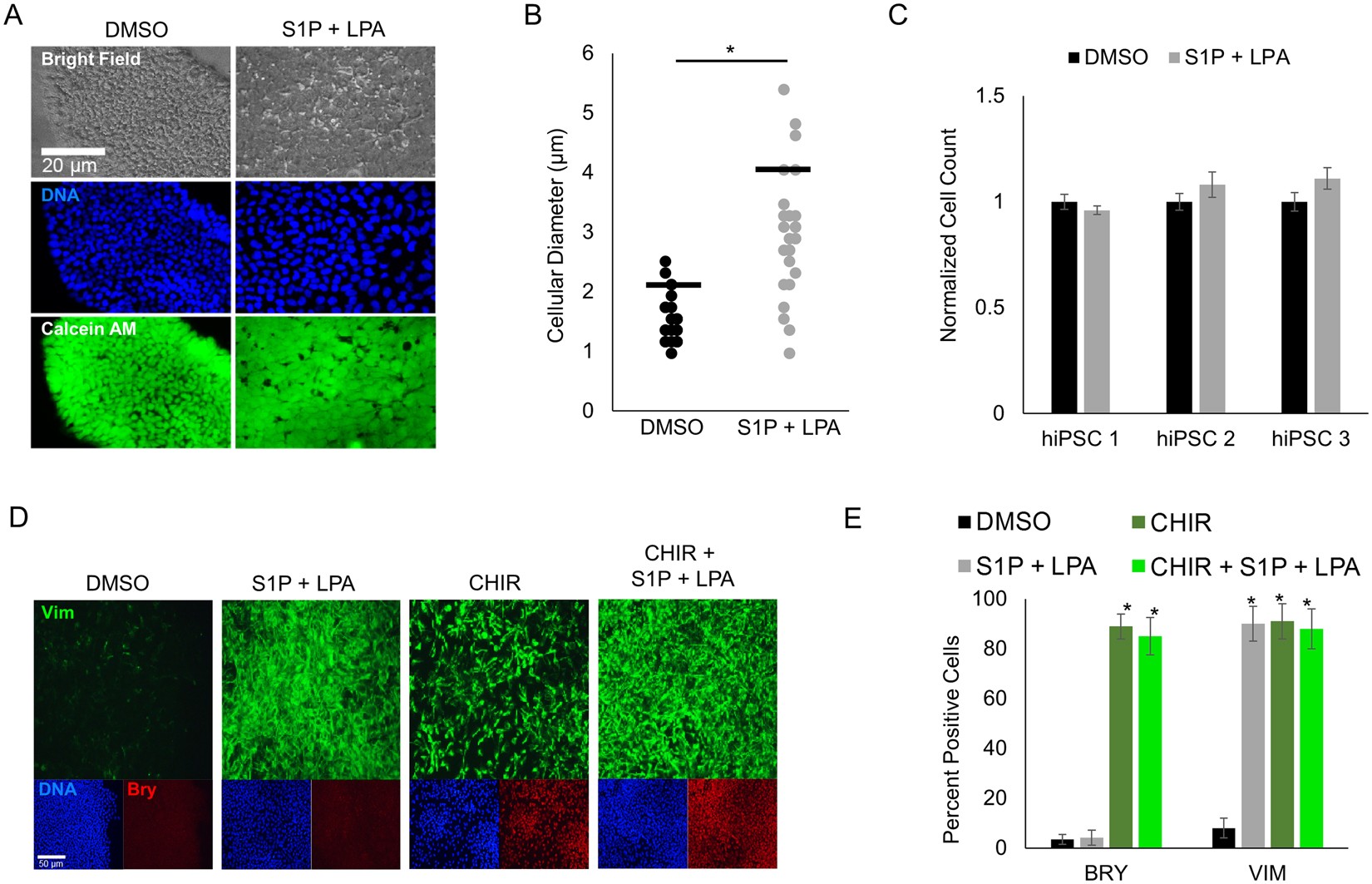
Figure 3

Bioactive lipids S1P/LPA rapidly alter hiPSC morphology and enhance vimentin expression during early cardiac differentiation. (A) Immunofluorescence and phase contrast images of hiPSCs treated with S1P and LPA for 24 hours. Calcein AM dye staining membranes the entirety of cell bodies. (B) Quantification of cell diameter displayed in μm for hiPSCs treated with DMSO or the combination of S1P and LPA. (C) Normalized cell count of 3 separate hiPSC lines following treatment with DMSO or S1P/LPA for 24 hours. N=3 biological replicate experiments. Error bars represent SEM. (D) Immunofluorescence staining following 48-hour treatment of hiPSCs with DMSO, GSK3β inhibitor CHIR99021 (CHIR), bioactive lipids S1P + LPA or combination. Intermediate filament protein vimentin (green) marks epithelial-to-mesenchymal transition and Brachyury (red) marks early mesoderm. (E) Quantification of vimentin (VIM) and Brachyury T (BRY) positive cells represented as percentages of total cells for control, CHIR, S1P/LPA and combined treatments. Error bars represent standard deviations. Error bars represent standard deviation. Experiment performed in 3 biological replicates. * indicates P < 0.05. Cells quantified in N=9 images per condition.