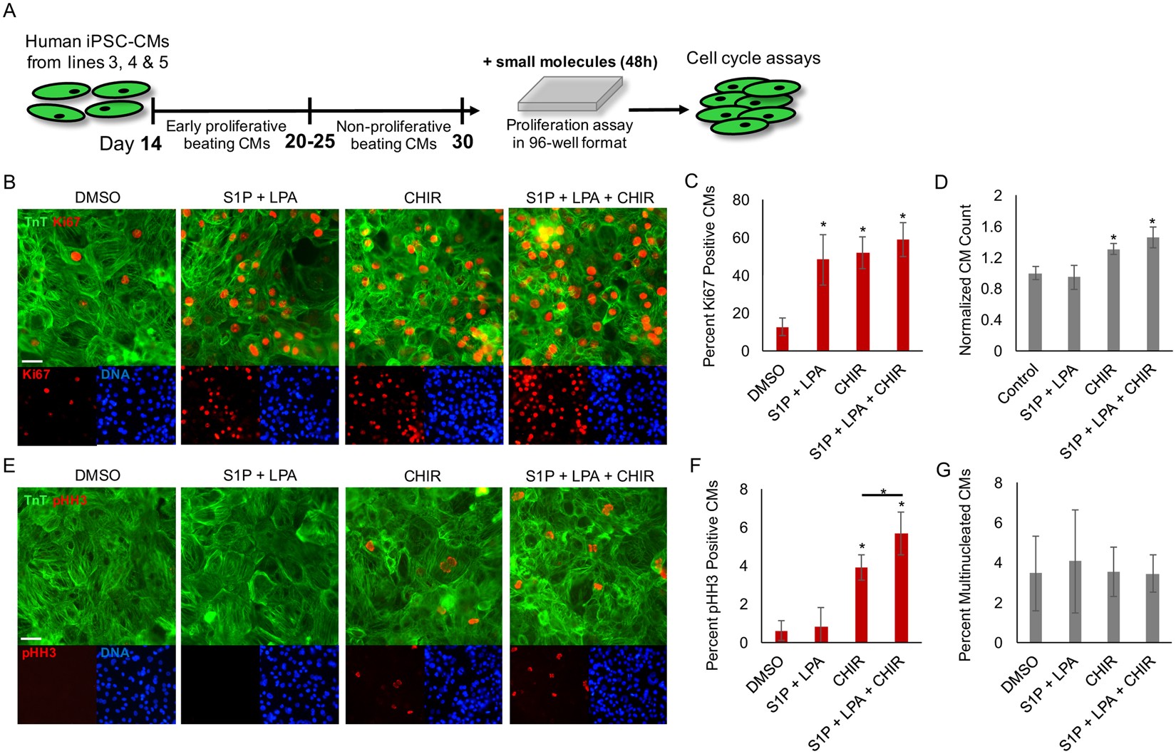
Figure 4

LPA and S1P exhibit cell cycle-inducing effects on hiPSC-CMs. (A) Schematic overview of replating hiPSC-CMs at different time-points of differentiation into 96-well format for downstream assays. (B) Representative images showing cardiac troponin T (TnT) in green, cell cycle activity marker ki67 in red and nuclear dye (DNA) in blue after 48-hour culture of day 30 hiPSC-CMs with DMSO, S1P/LPA alone, CHIR alone, or CHIR with S1P/LPA. (C) Percentage of ki67 positive cardiomyocytes after 48 hours of each treatment. (D) Normalized cell count for total number of CMs after 48 hours of treatment for each group. (E) Immunofluorescence staining for cardiac troponin T (TnT) in green, mitosis marker phospho Histone H3 (pHH3) in red and nuclear dye (DNA) in blue after 48-hour culture of day 30 hiPSC-CMs with DMSO, S1P/LPA alone, CHIR alone, or CHIR plus S1P/LPA. (F) Percentages of mitotic (pHH3) CMs between various treatment groups. (G) Percentages of bi- and multinucleated CMs within the indicated treatment groups. *indicates P < 0.05 in comparison to control. N=3 biological replicates. Error bars represent standard deviation.