Figure 1

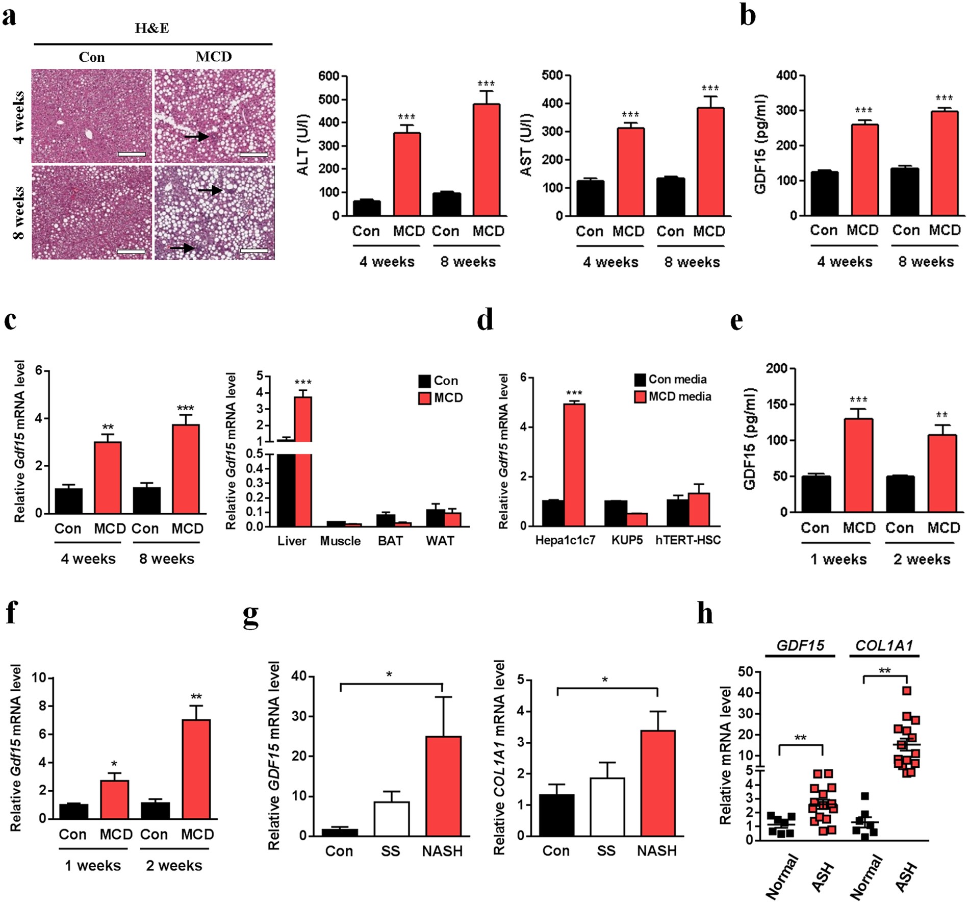
GDF15 is induced in the livers of MCD diet-fed mice and human NASH subjects. (a) Liver H&E staining and serum ALT/AST levels (n = 8) in C57BL/6 mice fed MCD diet for 4 or 8 weeks. Scale bar, 200 μm. Arrows indicate inflammatory loci. (b) Serum GDF15 level in C57BL/6 mice fed MCD diet for 4 or 8 weeks (n = 6–8). (c) Relative hepatic Gdf15 mRNA level in C57BL/6 mice fed MCD diet for 4 or 8 weeks (left panel, n = 3–5), and relative Gdf15 mRNA level in various metabolic organs in mice fed MCD diet for 8 weeks (right panel, n = 5). (d) Relative Gdf15 mRNA levels in Hepa1c1c7, KUP5 or hTERT-HSC cell lines incubated in MCD media for 18 h (n = 5). (e,f) Serum GDF15 (e, n = 5) and relative hepatic Gdf15 mRNA levels (f, n = 4–5) in mice fed MCD diet for 1 or 2 weeks. (g) Relative GDF15 and COL1A1 mRNA levels in the livers from control human subjects and subjects with simple steatosis (SS) or NASH (n = 6). (h) Relative GDF15 and COL1A1 mRNA levels in the liver tissue from subjects with alcoholic steatohepatitis (ASH, GSE28619) (control, n = 7; ASH, n = 15). Data are means ± SEM. *p < 0.05, **p < 0.01, ***p < 0.001.