Figure 3

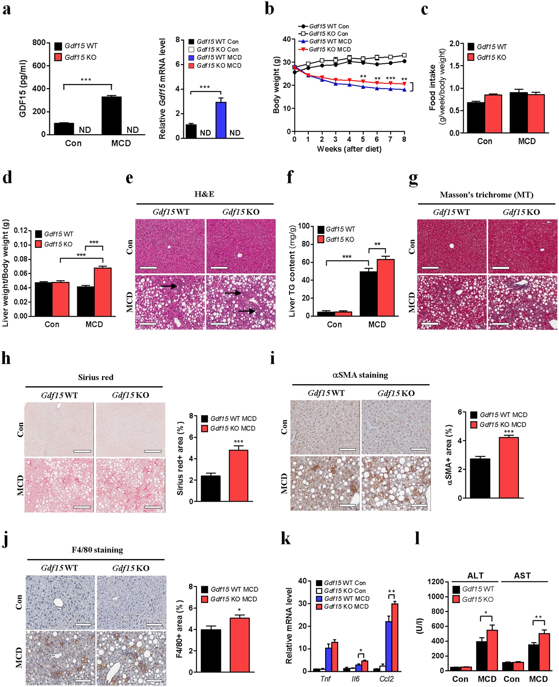
Gdf15 deletion accelerates NASH in mice fed MCD diet for 8 weeks. (a) Serum GDF15 level (left panel, n = 5–7) and relative hepatic Gdf15 mRNA level (right panel, n = 3–4). ND indicates not detected. (b) Body weight (n = 5–7). (c) Food intake adjusted for body weight (n = 5–7). (d) Liver weight adjusted for body weight (n = 5–7). (e) Liver H&E staining. Arrows indicate inflammatory loci. (f) Liver TG content (n = 5–7). (g) Masson’s trichrome (MT) staining. (h) Sirius red staining and quantification. (i) αSMA immunostaining and quantification. (j) F4/80 immunostaining and quantification. (k) Relative inflammatory gene expression (n = 3–4). (l) Serum ALT/AST levels (n = 5–7). Scale bars for H&E, MT and Sirius red staining, 200 μm. Scale bars for αSMA and F4/80 immunostaining, 100 μm. Data are means ± SEM. *p < 0.05, **p < 0.01, ***p < 0.001.