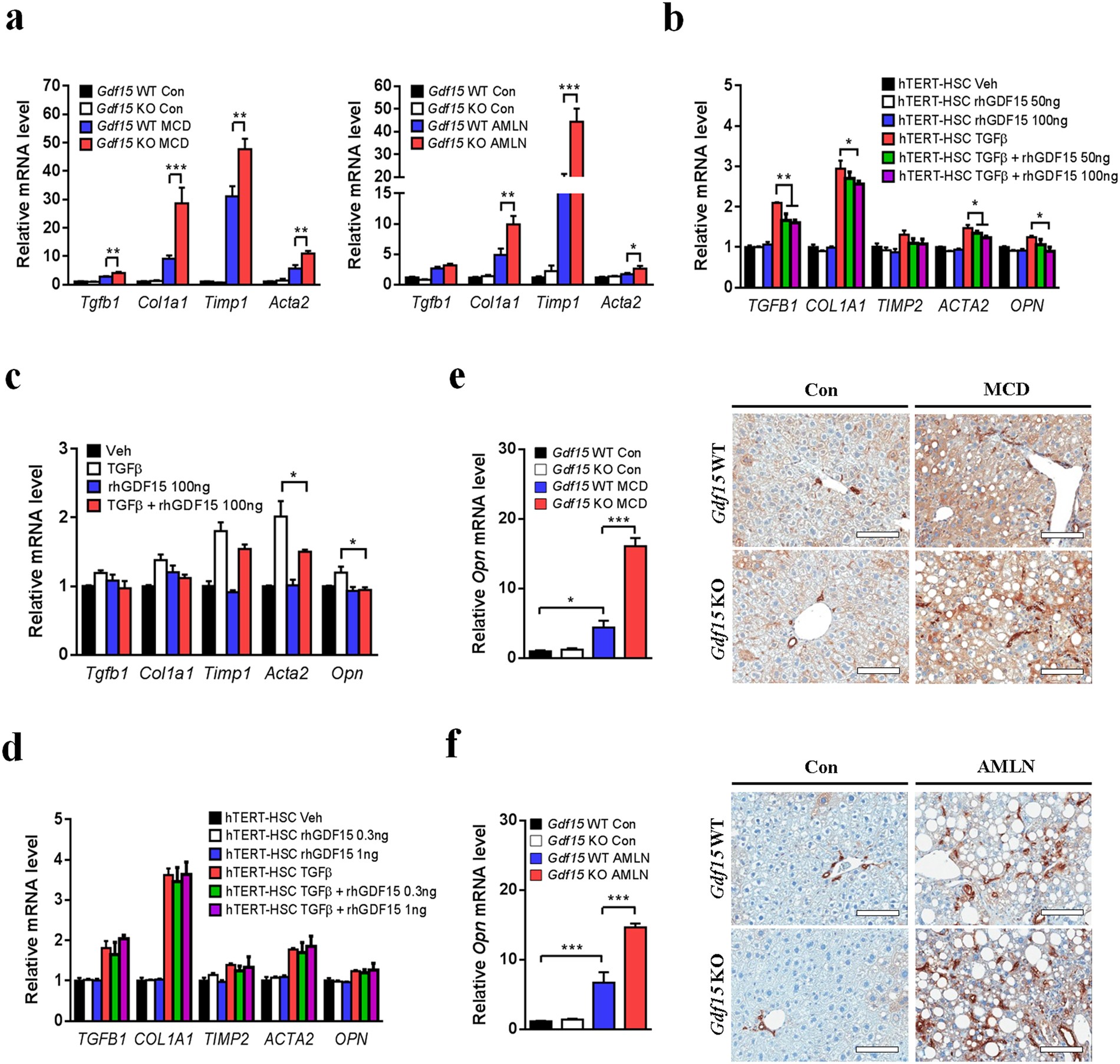
Figure 5

GDF15 suppresses expression of fibrosis-related genes and OPN in HSCs and NASH livers. (a) Relative fibrosis-related gene expression in the liver of Gdf15–/– and control mice fed MCD diet for 8 weeks (n = 3–4) or AMLN diet for 30 weeks (n = 5–7). (b–d) Relative expression of fibrosis-related genes in hTERT-HSCs (b,d) and primary mouse HSCs (c) treated with TGFβ1 (2.5 ng/ml) in the presence or absence of GDF15 pretreatment. (e,f) Relative Opn mRNA levels and OPN immunostaining in the liver of Gdf15–/– and control mice fed MCD for 8 weeks (e, n = 3–4) or AMLN diet for 30 weeks (f, n = 5–7). Scale bars, 100 μm. Data are means ± SEM. *p < 0.05, **p < 0.01, ***p < 0.001.