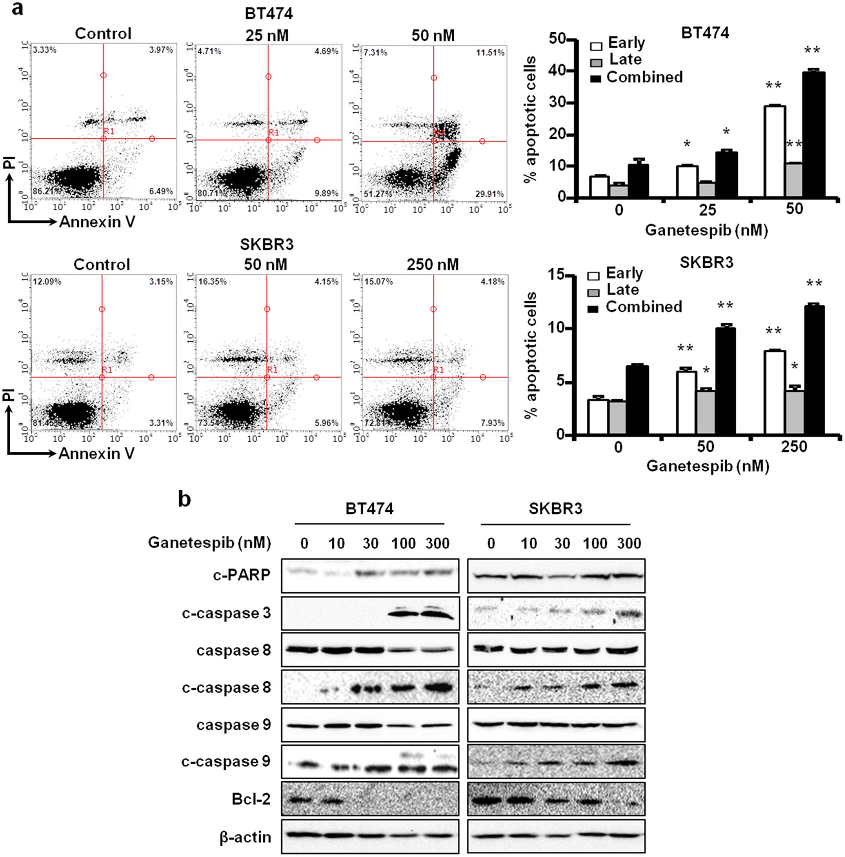
Figure 3

Ganetespib induces apoptosis in ErbB2+ breast cancer cells. (a) BT474 and SKBR3 cells were treated with ganetespib (25–250 nM) for 48 hours. Then, cells were Annexin V/PI-stained and analyzed with flow cytometry. The percentages of cells in early (Annexin V+/PI−) and late (Annexin V+/PI+) stages of apoptosis are graphed in the panels to the right of the representative dot plots. (b) Cropped images of Western blots at the target molecular weights for the indicated apoptotic markers are shown in ganetespib-treated (0, 10, 30, 100, 300 nM for 16 hours) BT474 and SKBR3 cells. All values are graphed as the means ± S.E. (*P ≤ 0.05; **P ≤ 0.01 as compared to the corresponding untreated controls).