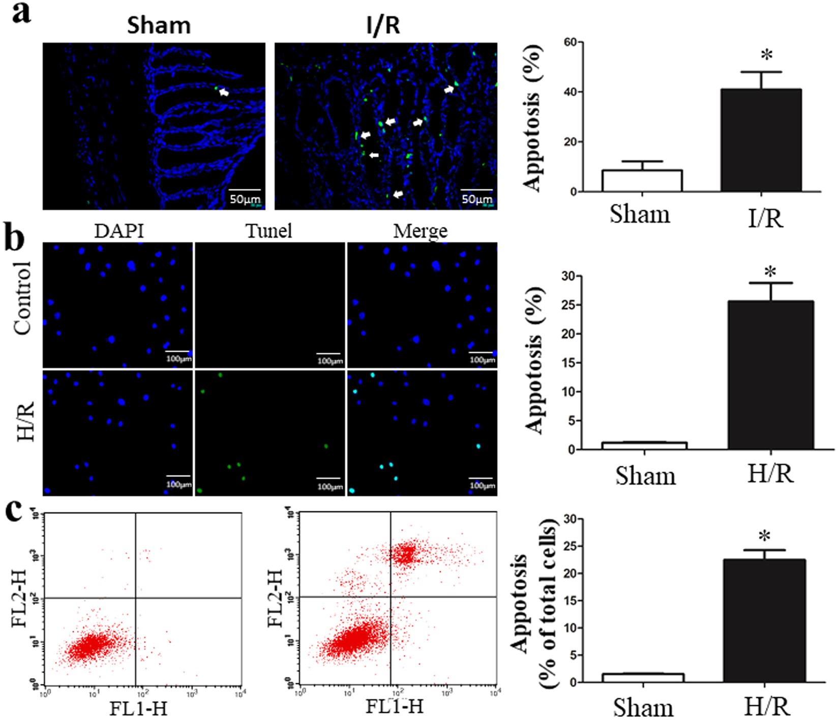
Figure 6

I/R induces cell death. (a) Intestinal I/R caused fragmentary or pyknotic-like nuclei, and the chromatin was aggregated in the areas surrounding the nuclei. (b) Representative images and the apoptosis index of in situ TUNEL assay of IEC-6 cells. TUNEL-positive is green and DAPI is blue. (c) AnnexinV/PI analysis with flow cytometry confirmed that H/R-induced cell death. Data are expressed as mean ± SD. *P < 0.05 vs H/R group.