Figure 3

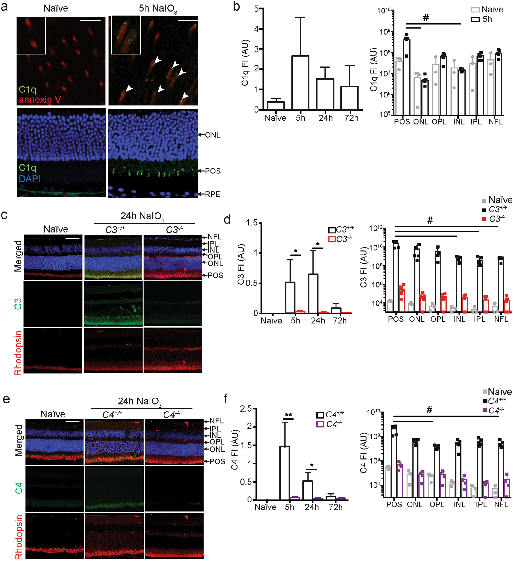
Complement activates on mouse photoreceptor outer segments following RPE cell loss. (a) Co-localization of PS (red, detected by annexin V) and C1q (green, white arrows) on murine POS 5 h following NaIO3 administration. Top panel is a retina flatmount (boxed inset is a close-up of a subset of POS) and bottom panel is a coronal section through the retina. (b) C1q staining was quantified at 5, 24 and 72 hours post NaIO3. The right graph quantifies C1q staining in the retina layers 5 h after NaIO3 administration. (c) Complement C3 (green) immunostaining in the retina of a naïve and a C3+/+ and C3−/− mouse 24 h after NaIO3 administration. (d) Left graphs show quantification of C3 at 5, 24, and 72 hours after NaIO3. Right graph quantifies complement immunoreactivity at 24 h in each retinal layer, n = 5. (e) Complement C4 (green) immunoreactivity in the retina of a naïve and a C4+/+ and C4−/− mouse 24 h after NaIO3 administration. (f) Left graphs show quantification of C4 at 5, 24, and 72 hours after NaIO3. Right graph quantifies complement at 24 h in each retina layer, n = 5. Scale bars = 10 μm. Naïve = not NaIO3 treated. FI = Fluorescent Intensity expressed as arbitrary units (AU). C3−/− and C4−/− mice were included as negative controls for the immunoreactivity. Experiments were repeated 2–3 times with similar results. Error bars are SDs. *p < 0.05 **p < 0.01 by Mann-Whitney two-tailed test; #p < 0.05 by 1-way ANOVA Kruskal-Wallis with Dunn’s multiple comparisons test. POS = photoreceptor outer segments; ONL = outer nuclear layer; OPL = outer plexiform layer; INL = inner nuclear layer; IPL = inner plexiform layer; NFL = nerve fiber layer.