Figure 3
From: Pretreatment of Huaiqihuang extractum protects against cisplatin-induced nephrotoxicity

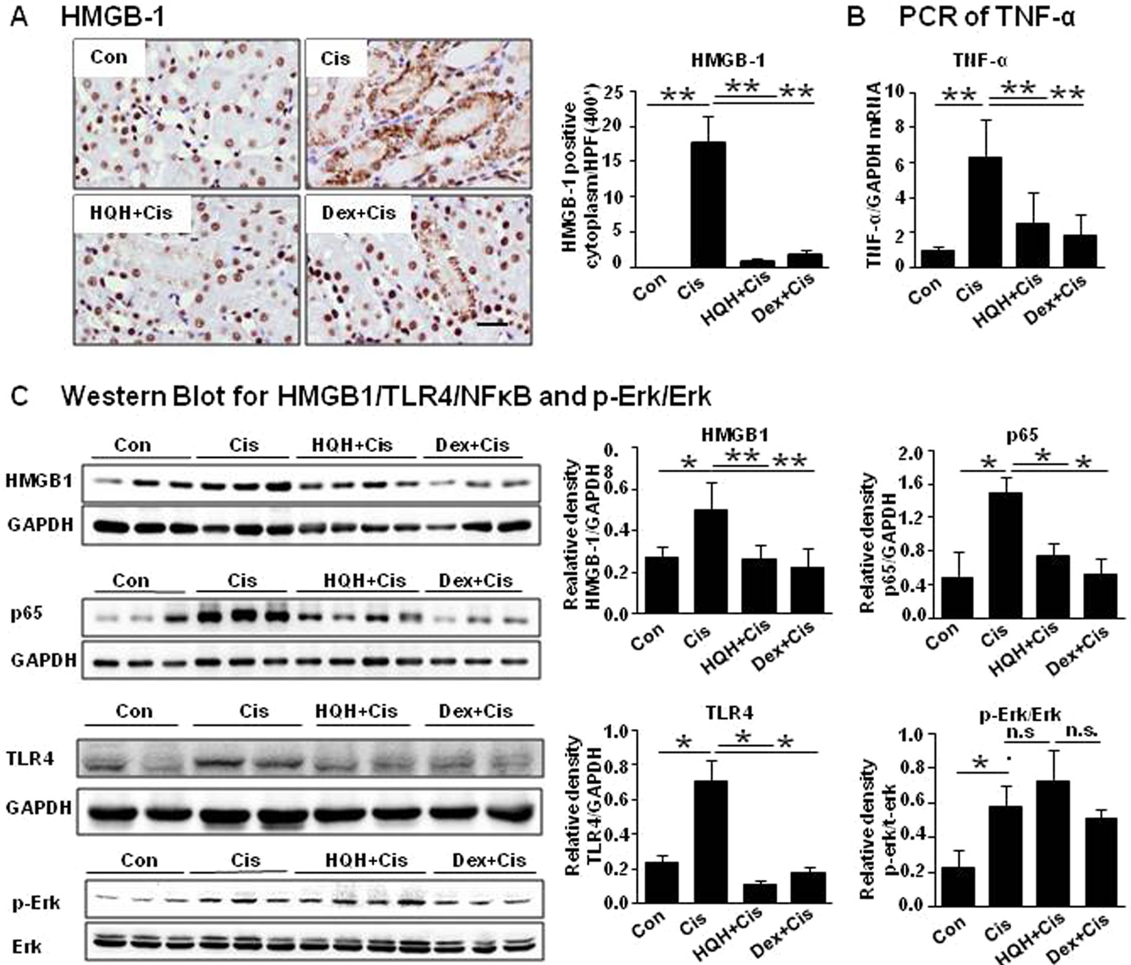
HQH protected the kidney through inhibition of HMGB1/TLR4/NF-κB/TNF-α pathway. (A) Representative photomicrographs and graphs for the expression of HMGB1 by immunohistochemical staining (**P < 0.01, n = 5/group). Bar = 50 μm. (B) Real-time PCR analyses of TNF-α (**P < 0.01, n = 3 ~ 7/group). (C) Representative Western blot and graphs for HMGB-1 in cytoplasmprotein (**P < 0.01, *P < 0.05, n = 3 ~ 4/group) and p65 in nucleoprotein (*P < 0.05, n = 3 ~ 4/group), and TLR4 (*P < 0.05, n = 4/group), p-Er and Erk (*P < 0.05, n = 3/group) in total protein. Each group of blots is the same exposure of a gel, each group of results repeated more than three times.