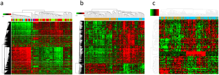
Figure 2

(a–c) Heat maps for potential DEGs between fatty liver and normal liver tissues in 3 cohorts. Heat maps for potential DEGs in GSE66676 (containing 33 NAFLD/NASH tissues and 34 normal liver tissues) (a), GSE49541 (containing contained 32 advanced NAFLD tissues and 40 mild NAFLD tissues) (b), and GSE83452 (126 NASH tissues and 98 normal liver tissues) (c).