Figure 2
From: A direct tissue-grafting approach to increasing endogenous brown fat

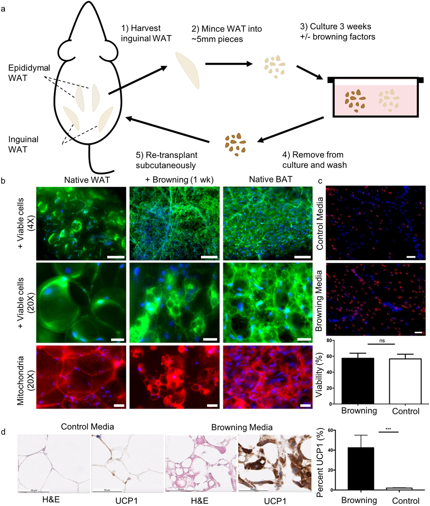
Single-step browning of mouse WAT tissue ex vivo. (a) Illustration of experimental design for studies of ex vivo browning and autologous transplantation in mice: (1) subcutaneous WAT from the left inguinal depot is excised from anesthetized mouse; (2) WAT fragments are gently minced into 2–5-mm fragments; (3) WAT fragments are cultured in media for 1–3 weeks in control or browning media; 4) fragments are removed from media and washed with PBS; (5) fragments are re-implanted subcutaneously adjacent to the right inguinal WAT depot. (b) Live-cell and mitochondrial staining of inguinal WAT fragments both immediately after harvest (left) and one week of culture with browning factors (middle); native interscapular BAT fragments immediately after harvest (right). Epifluorescence images show staining for calcein AM (green, indicates cytoplasm in live cells), Mitotracker (red, indicates active mitochondria in live cells), and Hoescht (blue, indicates nuclei). Scale bars are 150 µm (top row) and 30 µm (middle and bottom rows). (c) Dual live-dead staining after three weeks in culture. Top panel shows representative image of tissues cultured in control media and middle panel shows a representative image of tissues cultured in browning media (scale bar 100 is µm for both). Ethidium homodimer (red) labels dead nuclei and Hoescht (blue) labels all nuclei. Bottom panel shows quantification of live/dead ratio for tissues cultured in browning media and control media for 3 weeks. Graphs display Mean +/− SEM; n = 7 for browning media, n = 11 for control media (each sample came from independent culture experiment); p = 0.9364 using Student’s t-test. (d) H&E staining and UCP1 immunohistochemistry of inguinal WAT fragments cultured in control or browning media for 10 days. Scale bars are 50 µm. Quantification of percent UCP1 per tissue area, quantified by automated analysis of DAB positive areas in images of 10-micron sections (p < 0.001, Student’s t-test), is shown on the right. Error bars show SEM (n = 10).