Figure 3
From: A direct tissue-grafting approach to increasing endogenous brown fat

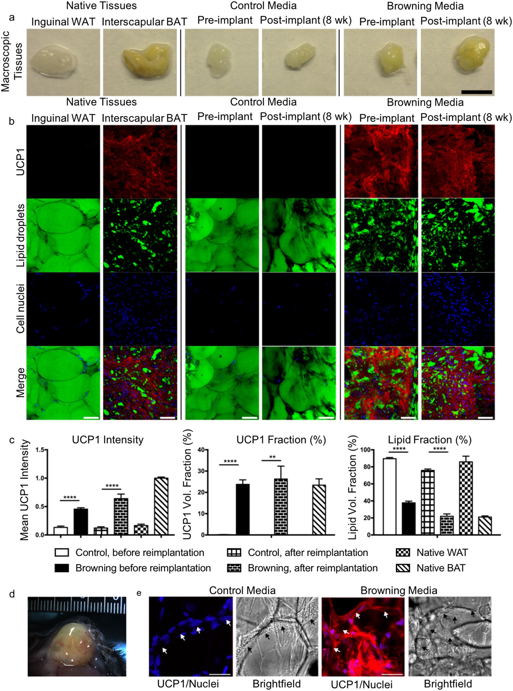
Autologous re-implantation of converted BAT, and analysis after 8 weeks in mice. Experimental design is shown in Fig. 2a. (a) Macroscopic images of native inguinal WAT, native interscapular BAT, and WAT fragments that were cultured for three weeks in browning or control media, imaged before (pre) and after (post) 8 weeks re-implantation. Scale bar is 3 mm. (b) Confocal microscopy of native inguinal WAT, native interscapular BAT, and WAT fragments that were cultured for three weeks in browning or control media, imaged before (pre) and after (post) re-implantation. Scale bars are 50 µm. Images stained for UCP1 expression (red), and counterstained with LipidTox (green) and Sytox nuclear stain (blue). (c) Mean UCP1 intensity (left), UCP1 volume fraction (middle), and lipid volume fraction (right) measurements from 3D confocal images of whole-mount stained tissues after 3 weeks of culture (pre-implant) and 8 weeks after reimplantation (post-implant). Error bars indicate SEM. Compared to control media, UCP1 intensity for fragments cultured in browning media was significantly higher both before (p < 0.0001) and after (p < 0.0001) reimplantation, as determined by one-way ANOVA and Bonferroni post hoc tests. UCP1 volume fraction (middle) and lipid volume fraction (right) were also statistically significant both before (p < 0.0001 and p < 0.0001) and after (p = 0.0012 and p < 0.0001) reimplantation. (d) Image of reimplanted tissue that was cultured for 3 weeks in browning media, 8 weeks following reimplantation. The implanted tissue formed a fat pad that became vascularized (arrowheads) within the surrounding subcutaneous WAT. (e) High magnification confocal images of tissues cultured in both control media (left) and browning media (right), showing channel networks of putative capillaries within explanted tissues. Scale bars are 30 µm. Images stained for UCP1 expression (red) and counterstained with Sytox nuclear stain (blue); greyscale displays transmitted light.