Figure 2
From: NDE1 positively regulates oligodendrocyte morphological differentiation

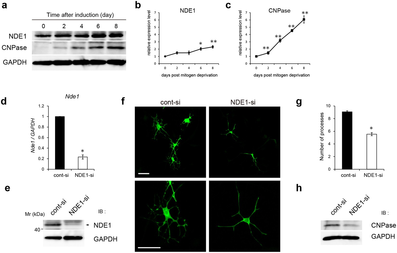
NDE1 is necessary for the morphological differentiation of FBD-102b cells. (a) FBD-102b cells were differentiated by reducing serum level. Cell lysates at 0, 2, 4, 6, or 8 days after induction of differentiation were prepared and subjected to western blot analysis using antibodies against NDE1, CNPase, and GAPDH. (b,c) Quantitative evaluation of NDE1 (b) and CNPase (c) protein expression level from three independent western blot analyses. *P < 0.05; **P < 0.01 versus day 0 by Tukey-Kramer post-test following one-way ANOVA (n = 3). (d) Total RNA was prepared 48 h after siRNA transfection. Expression of Nde1 was quantified using qRT-PCR. *P < 0.01 versus cont-si (n = 3). (e) Lysates were prepared from cells harvested after 48 h after siRNA transfection and expression of NDE1 was assessed by western blotting. (f) FBD-102b cells were cotransfected with NDE1 siRNA and GFP-plasmid (NDE1-si) or with control siRNA and GFP-plasmid (cont-si). At 48 h after induction of differentiation, cells were immunostained with antibodies against GFP. (g) The number of processes of the cells transfected with siRNA and GFP is shown. *P < 0.05 versus cont-si (n = 3). (h) Lysates were prepared from cells harvested at 96 h after induction of differentiation and expression of CNPase was assessed by western blotting. Scale bar: (f) 50 µm. Full-length blots are shown in Supplementary Fig. S4b–d.