Figure 6
From: NDE1 positively regulates oligodendrocyte morphological differentiation

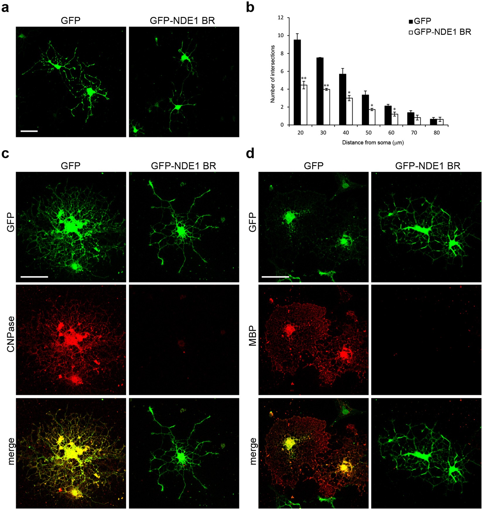
Overexpressed DIC-binding region of NDE1 impairs process formation in primary cultured oligodendrocytes. (a) Primary cultured oligodendrocytes were transfected with GFP-NDE1 BR or GFP. At 48 h after induction of differentiation, cells were immunostained with anti-GFP. (b) Process complexity and branching are evaluated by Sholl analysis. Results are the mean of three independent experiments. More than 50 images in total were obtained from three independent experiments. *P < 0.05; **P < 0.01 versus GFP by Bonferroni’s post-test following two-way ANOVA (n = 3) (b). (c,d) At 96 h after induction of differentiation, cells were immunostained with antibodies against GFP and CNPase (c). At 120 h after induction of differentiation, cells were immunostained with antibodies against GFP and MBP (d). Scale bars: (a,c,d) 50 µm.