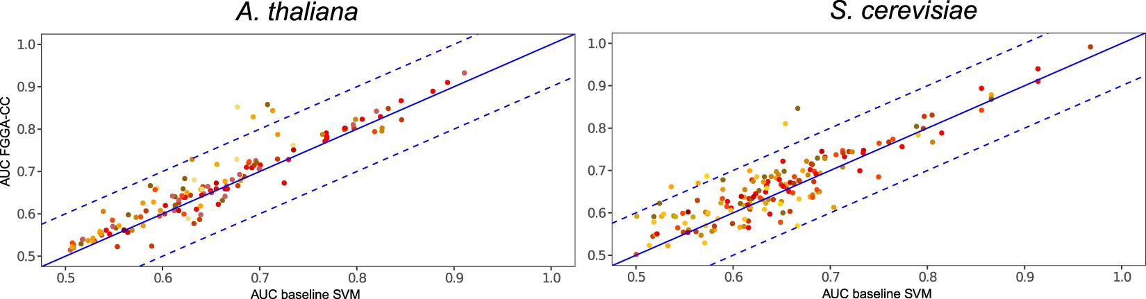
Figure 2

Scatter plots of the average AUC scores attained by native FGGA-CC and baseline ensembles of SVM classifiers when performing the GO-CC annotation of protein sequences characterized by the Physicochemical+ method. As deeper GO-CC categories are considered, points in the scatter plot turn from yellow to red.