Figure 1
From: Ancient acquisition of “alginate utilization loci” by human gut microbiota

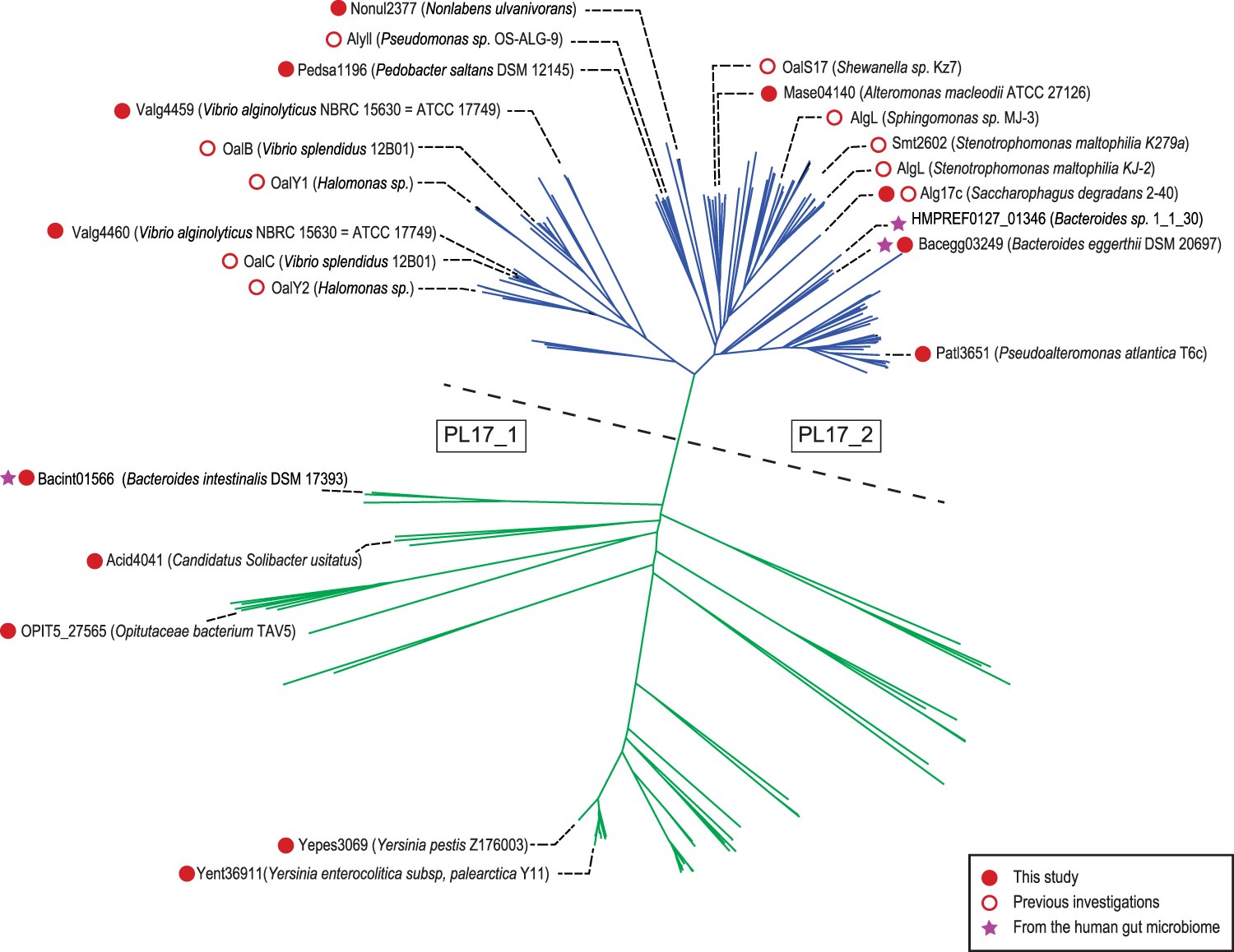
Phylogenetic tree of the PL17 family. The tree can be divided into two main clades, separated here by a dashed line. In the clade above the dashed line, shown in blue, all the characterized enzymes are exo-mannuronan lyases. The characterized enzymes below the dashed line, shown in green, include hyaluronic and poly-glucuronic acid lyases.